Перейти к блогу GetChip.net - блог        JilTE[1] - в разработке     Модификации устройств - модификации

 
Текущее время: 20 янв 2026, 15:50

Часовой пояс: UTC + 3 часа [ Летнее время ]



Начать новую тему Ответить на тему  [ Сообщений: 110 ]  На страницу Пред.  1, 2, 3, 4, 5, 6, 7 ... 11  След.
Автор Сообщение
 Заголовок сообщения: Re: Включение/отключение одной кнопкой ATtiny13
СообщениеДобавлено: 25 дек 2014, 22:45 
Не в сети
Аватара пользователя

Зарегистрирован: 29 май 2011, 17:59
Сообщения: 3769
Откуда: Россия


Вернуться к началу
 Профиль Отправить личное сообщение  
Ответить с цитатой  
 Заголовок сообщения: Re: Включение/отключение одной кнопкой ATtiny13
СообщениеДобавлено: 26 дек 2014, 00:11 
Не в сети

Зарегистрирован: 26 окт 2014, 01:27
Сообщения: 71
SVN Мне не лень.
я просто точно знаю, как подключить к выводы Мк нагрузку и точно знаю, какой алгоритм мне нужен, его я написал выше.
прошить МК я умею.
написать прошивку и обвязать МК для минимальной её работы для требуемого алгоритма не умею, а что не умею, туда не лезу.

Нажал получил на выходе потенциал лог 0, еще раз нажал получил на выходе Z, и схему, обвязка МК для минимальной работы
Можете помочь только с етим ?


п.с: по поводу денег, если обидел, то не хотел.


Вернуться к началу
 Профиль Отправить личное сообщение  
Ответить с цитатой  
 Заголовок сообщения: Re: Включение/отключение одной кнопкой ATtiny13
СообщениеДобавлено: 26 дек 2014, 01:02 
Не в сети

Зарегистрирован: 11 июн 2012, 23:40
Сообщения: 30
всех обвиняете в невнимательности а читать адресуемое Вам ленитесь. Сделал для Вас поиск решения. не поленитесь изучите материал, все решения в нем уже есть, только собрать как лего нужно в кучу, но поскольку маргарина в голове у Вас нет - справитесь.
тут про ПРАВИЛЬНОЕ управление нагрузками
http://www.getchip.net/posts/062-kak-po ... -nagruzku/
тут решение с тачевыми кнопками и включением Вашего пнп транзистора.
http://www.getchip.net/posts/065-chetyr ... -nagruzok/
Вот с механическими кнопками без фиксации
http://www.tehnari.ru/f156/t85533/

Творите. :)


Вернуться к началу
 Профиль Отправить личное сообщение  
Ответить с цитатой  
 Заголовок сообщения: Re: Включение/отключение одной кнопкой ATtiny13
СообщениеДобавлено: 26 дек 2014, 02:02 
Не в сети

Зарегистрирован: 26 окт 2014, 01:27
Сообщения: 71


Последний раз редактировалось peit 26 дек 2014, 17:55, всего редактировалось 1 раз.

Вернуться к началу
 Профиль Отправить личное сообщение  
Ответить с цитатой  
 Заголовок сообщения: Re: Включение/отключение одной кнопкой ATtiny13
СообщениеДобавлено: 26 дек 2014, 12:57 
Не в сети

Зарегистрирован: 11 июл 2013, 22:36
Сообщения: 127
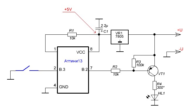
Одно дело написать програмку чтоб человек учился , "ковырялся" в ней сам... а другое дело "заказ" - деньги не при чем , все дело в ответственности - не проверяя самолично в железе можно напороться на подводный камень легко , хоть и програмка простейшая. К примеру не так давно собрал в железе , отладил контроллер к заряднику - отправил человеку - у меня работал как часы а у человека глючит.
Долго разбираться пришлось , оказалось наводки от некоторых приборов подключеных к аккумулятору мусор в АЦП сыпали.
Вобщем вот схему простейшую нарисовал - будет ли работать такое включение транзистора ? Должно , но все нужно проверять.
Рисунок программы прилагаю. Если форумчане утвердят то хекс приклеем.


Вложения:
1123.JPG
1123.JPG [ 25.08 КБ | Просмотров: 15279 ]
123.JPG
123.JPG [ 35.45 КБ | Просмотров: 15279 ]
Вернуться к началу
 Профиль Отправить личное сообщение  
Ответить с цитатой  
 Заголовок сообщения: Re: Включение/отключение одной кнопкой ATtiny13
СообщениеДобавлено: 01 янв 2015, 04:23 
Не в сети
Аватара пользователя

Зарегистрирован: 12 янв 2014, 16:16
Сообщения: 82
перечитал четыре странички. так техзадание и не понял.
ТЗ обычно короткое и точное.
я так понял нужна всего лишь тригерная кнопка? зачем тогда контролер ставить?

сам работаю автоэлектриком по образованию инженер электронщик.Устанавливаю в автомобили все, что можно и нельзя)))
По опыту реализации некоторых устройств для автомобиля, могу сказать. не все так просто. помех в бортовой сети валом.
воот например на днях была машинка. клиент пожаловался на то, что постоянно ошибка по датчику распредвала. он его даже заменил и не помогло.
оказалось неисправны провода высоковольтные и они давали наводку на датчик.

и вообще для чего такая схема нужна? а то есть ведь существует импульсное реле 23.3777


Вернуться к началу
 Профиль Отправить личное сообщение  
Ответить с цитатой  
 Заголовок сообщения: Re: Включение/отключение одной кнопкой ATtiny13
СообщениеДобавлено: 01 янв 2015, 05:41 
Не в сети

Зарегистрирован: 26 окт 2014, 01:27
Сообщения: 71
Andry Smart И не поймёте, потому как я не понял, причём тут автомобиль с помехами ?)

говорю у меня транзистор пНп, а мне схему с нПн предлагают.
Говорю я знаю как нагрузку подключать, а мне ссылку на то как её ПРАВИЛЬНО подключать -WHY :?
в названии темы тини 13, а мне 2313 и ето я еще и не читаю...
Словно в страшном сне, я кричу, а меня не слышат, ей Богу...
Услышал всего один человек, понял что нужно, понял что я не шарю в программировании, нарисовал схемы, дал готовую прошивку и всё ето без выноса мозга.

если по делу, открыл я книжонку по С и увидел знакомые while, for, if и т.д, PHP хорошо знаю.
Уже накатал то что мне нужно, в протеусе работает, проверю на железе, если всё ок, выложу, может кому пригодится..
делов на 25 строк...

до сих пор думаю, 4 страницы писанины в пустую, коль такие знающие и образованные, подсказали бы что исправить в прошивке от Akademik, что бы на железе работало, ан нет, будем дальше вид делать твоя моя не понимать, хотя я уверен, давно уже поняли что нужно.

всё таки предыдущие поколения проще были и умели слЫшать.


Вернуться к началу
 Профиль Отправить личное сообщение  
Ответить с цитатой  
 Заголовок сообщения: Re: Включение/отключение одной кнопкой ATtiny13
СообщениеДобавлено: 01 янв 2015, 15:58 
Не в сети
Аватара пользователя

Зарегистрирован: 12 янв 2014, 16:16
Сообщения: 82
интересно в какое же поколение попадаю я :D родился я в 1976 году

в принципе я не смог сразу понять задание и как оказывается не только я. и проблема не в том, что никто не хочет помочь.
проблема в том, что вы не смогли коротко и ясно описать задание.
иногда пару правильно подобранных слов несут больше информации, чем тысяча...

я конечно не силен но попытаюсь помочь.
думаю такой вариант должен работать.

схема та же, предложенная Akademikом.

но если это устанавливать в автомобиль, то я бы схему питания сделал на 78l05 по питанию поставил емкости.


Вложения:
buttons.zip [27.39 КБ]
Скачиваний: 747
Вернуться к началу
 Профиль Отправить личное сообщение  
Ответить с цитатой  
 Заголовок сообщения: Re: Включение/отключение одной кнопкой ATtiny13
СообщениеДобавлено: 01 янв 2015, 18:55 
Не в сети
Аватара пользователя

Зарегистрирован: 29 май 2011, 17:59
Сообщения: 3769
Откуда: Россия


Вернуться к началу
 Профиль Отправить личное сообщение  
Ответить с цитатой  
 Заголовок сообщения: Re: Включение/отключение одной кнопкой ATtiny13
СообщениеДобавлено: 01 янв 2015, 23:06 
Не в сети
Аватара пользователя

Зарегистрирован: 12 янв 2014, 16:16
Сообщения: 82
а так? заработает?


Вернуться к началу
 Профиль Отправить личное сообщение  
Ответить с цитатой  
Показать сообщения за:  Поле сортировки  
Начать новую тему Ответить на тему  [ Сообщений: 110 ]  На страницу Пред.  1, 2, 3, 4, 5, 6, 7 ... 11  След.

Часовой пояс: UTC + 3 часа [ Летнее время ]


Кто сейчас на конференции

Сейчас этот форум просматривают: нет зарегистрированных пользователей и гости: 10


Вы можете начинать темы
Вы можете отвечать на сообщения
Вы не можете редактировать свои сообщения
Вы не можете удалять свои сообщения
Вы не можете добавлять вложения

Найти:
Перейти:  
cron
Powered by phpBB © 2000, 2002, 2005, 2007 phpBB Group
Русская поддержка phpBB