| Автор |
Сообщение |
|
|
| |
Заголовок сообщения: |
Re: 094-Датчик приближения на ИК-лучах (ATtiny13) |
Цитата |
|
Перенес обсуждение кодового включения в соответствующую тему viewtopic.php?f=8&t=658
Перенес обсуждение кодового включения в соответствующую тему http://www.forum.getchip.net/viewtopic.php?f=8&t=658
|
|
|
 |
Добавлено: 28 янв 2018, 15:23 |
|
|
 |
|
|
| |
Заголовок сообщения: |
Re: 094-Датчик приближения на ИК-лучах (ATtiny13) |
Цитата |
|
Хотелось бы пульт с кодами не используемыми в пультах для бытовой техники. Это для большей безопасности. Да и пульт ик размером с пульт от радиоуправления я не встречал. Именно в таком я собрал свой пульт.Да и желающих скопировать пульт он будет вводить в заблуждение видом пульта от китайского дешёвого радиоуправления ,я вместо антены примастрячил ик светодиод. Очень каширно получилось! 
| Вложения: |

11.jpg [ 20.17 КБ | Просмотров: 16299 ]
|
Хотелось бы пульт с кодами не используемыми в пультах для бытовой техники. Это для большей безопасности. Да и пульт ик размером с пульт от радиоуправления я не встречал. Именно в таком я собрал свой пульт.Да и желающих скопировать пульт он будет вводить в заблуждение видом пульта от китайского дешёвого радиоуправления ,я вместо антены примастрячил ик светодиод. Очень каширно получилось! :D
|
|
|
 |
Добавлено: 27 янв 2018, 10:16 |
|
|
 |
|
|
| |
Заголовок сообщения: |
Re: 094-Датчик приближения на ИК-лучах (ATtiny13) |
Цитата |
|
|
Есть довольно компактные пульты на несколько кнопок.
Есть довольно компактные пульты на несколько кнопок.
|
|
|
 |
Добавлено: 27 янв 2018, 02:26 |
|
|
 |
|
|
| |
Заголовок сообщения: |
Re: 094-Датчик приближения на ИК-лучах (ATtiny13) |
Цитата |
|
С удовольствием испробую в железе! Тем более что паять уже ни чего не надо всё готово. Вот есть одна проблема.. Мне нужна прошивка пульта на 4 кнопки с разными кодами на базе 094 ,тогда получится настоящее управление с помощью ик луча чем то серьёзным, как например сигнашкой машины или в моём случаи гаражными воротами. Носить с собой пульт от бытовой технике не серьёзно  . Ну всё равно в железе испытаю.
С удовольствием испробую в железе! Тем более что паять уже ни чего не надо всё готово. Вот есть одна проблема.. Мне нужна прошивка пульта на 4 кнопки с разными кодами на базе 094 ,тогда получится настоящее управление с помощью ик луча чем то серьёзным, как например сигнашкой машины или в моём случаи гаражными воротами. Носить с собой пульт от бытовой технике не серьёзно :D . Ну всё равно в железе испытаю.
|
|
|
 |
Добавлено: 26 янв 2018, 23:24 |
|
|
 |
|
|
| |
Заголовок сообщения: |
Re: 094-Датчик приближения на ИК-лучах (ATtiny13) |
Цитата |
|
Прошивки должны работать одинаково - там нет чего то индивидуального. По моему более приемлемым вариантом будет вот это viewtopic.php?f=8&t=658не хотите попробовать?
Прошивки должны работать одинаково - там нет чего то индивидуального.
По моему более приемлемым вариантом будет вот это http://www.forum.getchip.net/viewtopic.php?f=8&t=658 не хотите попробовать?
|
|
|
 |
Добавлено: 26 янв 2018, 22:29 |
|
|
 |
|
|
| |
Заголовок сообщения: |
Re: 094-Датчик приближения на ИК-лучах (ATtiny13) |
Цитата |
|
|
Почему не получается пульт дубликат?
Почему не получается пульт дубликат?
|
|
|
 |
Добавлено: 26 янв 2018, 09:27 |
|
|
 |
|
|
| |
Заголовок сообщения: |
Re: 094-Датчик приближения на ИК-лучах (ATtiny13) |
Цитата |
|
|
Понимаю это , но где взять защищённый кодом пульт? И умельцы думаю если смогут перехватить луч смогут и подобрать код. Сам собирал код грабёр для шлагбаумов ( по схеме с одного сайта) он и мой код показывал от гаража поэтому появилась мысль сделать на ик .Чтоб перехватить ик сигнал надо стоять прямо перед воротами ( это не возможно сделать не замеченным) так я пульт настрою чтоб бил в притык от машины до ворот и не метром дальше. Да и таких спецов как Вы , которые могут сделать сканер или пререборщик кодов в стране с десяток! Помогите понять почему пульты с одинаковой прошивкой работают по разному?И как это можно исправить?
Понимаю это , но где взять защищённый кодом пульт? И умельцы думаю если смогут перехватить луч смогут и подобрать код. Сам собирал код грабёр для шлагбаумов ( по схеме с одного сайта) он и мой код показывал от гаража поэтому появилась мысль сделать на ик .Чтоб перехватить ик сигнал надо стоять прямо перед воротами ( это не возможно сделать не замеченным) так я пульт настрою чтоб бил в притык от машины до ворот и не метром дальше. Да и таких спецов как Вы , которые могут сделать сканер или пререборщик кодов в стране с десяток! Помогите понять почему пульты с одинаковой прошивкой работают по разному?И как это можно исправить?
|
|
|
 |
Добавлено: 26 янв 2018, 09:26 |
|
|
 |
|
|
| |
Заголовок сообщения: |
Re: 094-Датчик приближения на ИК-лучах (ATtiny13) |
Цитата |
|
|
Не советую использовать подобный пульт для гаража. Сигнал без какой либо защиты - то есть перехватывается и воспроизводится без проблем.
Не советую использовать подобный пульт для гаража. Сигнал без какой либо защиты - то есть перехватывается и воспроизводится без проблем.
|
|
|
 |
Добавлено: 25 янв 2018, 23:49 |
|
|
 |
|
|
| |
Заголовок сообщения: |
Re: 094-Датчик приближения на ИК-лучах (ATtiny13) |
Цитата |
|
|
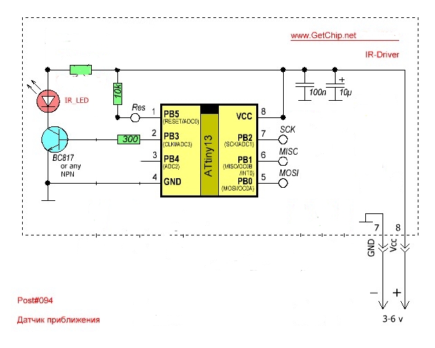
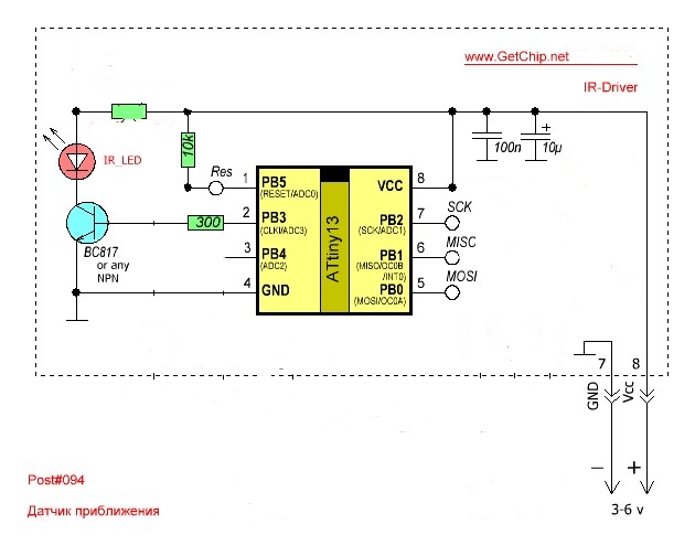
Прошу помощи у знающих людей! В описании к 094 в самом конце говорилось ,что можно сделать на базе 094 отдельно пульт и отдельно приёмник. Сделал два одинаковых устройства только один использовал как передатчик (включался кнопкой подающей питание на схему) а второй как приёмник. Не заработало! Пошёл другим путём собрал в качестве приёмника 076, запрограмировал его на собраный по 094 пульт -всё работает очень хорошо! Дальность за 10 метров. Ну думаю ништяк!! Соберу ещё пару пультов и дело в шляпе! Но не тут то было. Собраный один в один пульт по 094, срабатывал при первом нажатии на кнопку и всё!!! Дальше приёмник его видит но на выходе 0.То есть старый пульт работает как надо а дубликат нет. Вопрос почему? Пробывал заменить микроконтралёр тоже самое - первый запуск включает реле все последующие нет! Помогите разобраться в чём дело и как с этим бороться!!! Собирал для управления гаражными воротами нужен пульт с кодами которые не используются не на одном пульте от бытовой технике.
Схема пульта
| Вложения: |

пульт.jpg [ 100.68 КБ | Просмотров: 21607 ]
|
Прошу помощи у знающих людей! В описании к 094 в самом конце говорилось ,что можно сделать на базе 094 отдельно пульт и отдельно приёмник. Сделал два одинаковых устройства только один использовал как передатчик (включался кнопкой подающей питание на схему) а второй как приёмник. Не заработало! Пошёл другим путём собрал в качестве приёмника 076, запрограмировал его на собраный по 094 пульт -всё работает очень хорошо! Дальность за 10 метров. Ну думаю ништяк!! Соберу ещё пару пультов и дело в шляпе! Но не тут то было. Собраный один в один пульт по 094, срабатывал при первом нажатии на кнопку и всё!!! Дальше приёмник его видит но на выходе 0.То есть старый пульт работает как надо а дубликат нет. Вопрос почему? Пробывал заменить микроконтралёр тоже самое - первый запуск включает реле все последующие нет! Помогите разобраться в чём дело и как с этим бороться!!! Собирал для управления гаражными воротами нужен пульт с кодами которые не используются не на одном пульте от бытовой технике.
Схема пульта
|
|
|
 |
Добавлено: 25 янв 2018, 18:10 |
|
|
 |
|
|
| |
Заголовок сообщения: |
Re: 094-Датчик приближения на ИК-лучах (ATtiny13) |
Цитата |
|
|
Я и делал на ne555. Частота немного плавает от температуры. TSOP от этого отпирается. Пришлось навешивать подстроечный резистор, плюс обвязка 555 - это уже размеры. Плюс 555 кушает больше чем тинька13, пришлось стабилизатор с +24В на 12 вольт в большом корпусе ставить. Тоже размеры. А тинька и tsop питаются вместе по 5 вольтам. Просто делать приходится не в одном экземпляре и требуется небольшой размер. Вроде нашел легкую прошивку на тини13 ровно на 36кГц. Сооружу, выложу как готовое изделие.
Я и делал на ne555. Частота немного плавает от температуры. TSOP от этого отпирается. Пришлось навешивать подстроечный резистор, плюс обвязка 555 - это уже размеры. Плюс 555 кушает больше чем тинька13, пришлось стабилизатор с +24В на 12 вольт в большом корпусе ставить. Тоже размеры. А тинька и tsop питаются вместе по 5 вольтам. Просто делать приходится не в одном экземпляре и требуется небольшой размер. Вроде нашел легкую прошивку на тини13 ровно на 36кГц. Сооружу, выложу как готовое изделие.
|
|
|
 |
Добавлено: 09 сен 2016, 10:15 |
|
|
 |