| Автор |
Сообщение |
|
|
| |
Заголовок сообщения: |
Re: Робот |
Цитата |
|
|
Похоже на двигатель с дворников.
Похоже на двигатель с дворников.
|
|
|
 |
Добавлено: 05 авг 2013, 18:38 |
|
|
 |
|
|
| |
Заголовок сообщения: |
Re: Робот |
Цитата |
|
Не, походу не шаговый а вообще хрен знает какой  Но запитан от ИБП с 12В аккумом. По сути подойдет любой шаговый - на его вал крепится катушка, либо прямо на шестеренку (чем меньше диаметр - тем менее мощный требуется) наматывается нитка (капрон). А может и обычный DC оттуда же пойдет - всегда есть откуда выпотрошить 
| Вложения: |

DSC01186_cr.jpg [ 75.82 КБ | Просмотров: 12021 ]
|
Не, походу не шаговый а вообще хрен знает какой :) Но запитан от ИБП с 12В аккумом.
По сути подойдет любой шаговый - на его вал крепится катушка, либо прямо на шестеренку (чем меньше диаметр - тем менее мощный требуется) наматывается нитка (капрон). А может и обычный DC оттуда же пойдет - всегда есть откуда выпотрошить :)
|
|
|
 |
Добавлено: 05 авг 2013, 17:52 |
|
|
 |
|
|
| |
Заголовок сообщения: |
Re: Робот |
Цитата |
|
|
Вечером сфоткаю. Только написал и начал сомневаться - шаговый ли.. ) Но в принципе от любого дохлого принтера подошел бы движок
Вечером сфоткаю. Только написал и начал сомневаться - шаговый ли.. ) Но в принципе от любого дохлого принтера подошел бы движок
|
|
|
 |
Добавлено: 05 авг 2013, 11:18 |
|
|
 |
|
|
| |
Заголовок сообщения: |
Re: Робот |
Цитата |
|
|
[quote="ivdor"]Ясно. Как вариант (у нас стоит) - шаговый двигатель на обычную рычажную заслонку ) Поэтому у нас дополнительно стоит концевик, чтоб отрубить ему питание. А с соленоидом надо еще и о резервном питании подумать, чтоб до конца оградить.. )[/quote] прикольно... а фото можно посмотреть ?
|
|
|
 |
Добавлено: 05 авг 2013, 05:41 |
|
|
 |
|
|
| |
Заголовок сообщения: |
Re: Робот |
Цитата |
|
|
Ясно. Как вариант (у нас стоит) - шаговый двигатель на обычную рычажную заслонку ) Поэтому у нас дополнительно стоит концевик, чтоб отрубить ему питание. А с соленоидом надо еще и о резервном питании подумать, чтоб до конца оградить.. )
Ясно. Как вариант (у нас стоит) - шаговый двигатель на обычную рычажную заслонку ) Поэтому у нас дополнительно стоит концевик, чтоб отрубить ему питание. А с соленоидом надо еще и о резервном питании подумать, чтоб до конца оградить.. )
|
|
|
 |
Добавлено: 04 авг 2013, 23:17 |
|
|
 |
|
|
| |
Заголовок сообщения: |
Re: Робот |
Цитата |
|
|
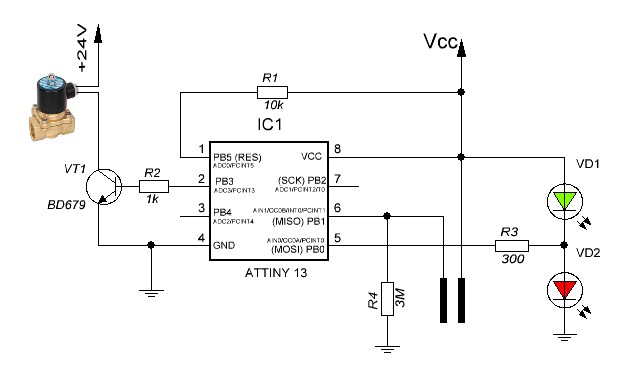
Нормально открытый электромагнитный клапан (соленоид) с питанием обмотки 24 В (есть конечно и на 220 В, но тут придется опторазвязку делать и симистором управлять, не желательно, конечно). Срабатывание (закрытие) при попадании воды между контактами (см. схему). Ценовой диапазон очень широк (от 700 руб. до 6-9 тыс., в зависимости от давления, типа жидкостей и т.д. и т.п.). Самое главное, чтоб воду перекрыл пока все на работе в случае чего. Друг хвастался покупным (спасло как-то от затопления соседей снизу), вот и решил реализовать ...
Нормально открытый электромагнитный клапан (соленоид) с питанием обмотки 24 В (есть конечно и на 220 В, но тут придется опторазвязку делать и симистором управлять, не желательно, конечно). Срабатывание (закрытие) при попадании воды между контактами (см. схему). Ценовой диапазон очень широк (от 700 руб. до 6-9 тыс., в зависимости от давления, типа жидкостей и т.д. и т.п.). Самое главное, чтоб воду перекрыл пока все на работе в случае чего. Друг хвастался покупным (спасло как-то от затопления соседей снизу), вот и решил реализовать ...
|
|
|
 |
Добавлено: 04 авг 2013, 21:49 |
|
|
 |
|
|
| |
Заголовок сообщения: |
Re: Робот |
Цитата |
|
А какой исполнительный механизм ? Есть описание/цены ? 
А какой исполнительный механизм ? Есть описание/цены ? :)
|
|
|
 |
Добавлено: 04 авг 2013, 20:25 |
|
|
 |
|
|
| |
Заголовок сообщения: |
Re: Робот |
Цитата |
|
|
Решил сделать автоматическое перекрытие ввода воды при обнаружении протечки. Набросал схемку, посмотрите, отпишитесь, может что не так ...
| Вложения: |

Вода.JPG [ 30.38 КБ | Просмотров: 17640 ]
|
Решил сделать автоматическое перекрытие ввода воды при обнаружении протечки. Набросал схемку, посмотрите, отпишитесь, может что не так ...
|
|
|
 |
Добавлено: 04 авг 2013, 19:45 |
|
|
 |
|
|
| |
Заголовок сообщения: |
Re: Робот |
Цитата |
|
|
Отличная идея по перенастройке внешнего прерывания, попробую. Спасибо за разъяснения!
Отличная идея по перенастройке внешнего прерывания, попробую. Спасибо за разъяснения!
|
|
|
 |
Добавлено: 24 июл 2013, 07:21 |
|
|
 |
|
|
| |
Заголовок сообщения: |
Re: Робот |
Цитата |
|
|
Пару замечаний: 1 настройщик режимов сна "MCU" обязательно должен стоять перед командой Sleep (и каждый раз перед сном этот настройщик должен запускаться). 2 пробуждение в режиме внешнего прерывания (INT0) по спадающему фронту (falling edge) не работает. для выхода из режима Power down нужен режим срабатывания прерывания по НИЗКОМУ уровню (low level). Можно попробовать другие менее экономичные режимы сна или при подготовке ко сну перенастраивать условие внешнего прерывания, а по пробуждению его возвращать на место.
Пару замечаний: 1 настройщик режимов сна "MCU" обязательно должен стоять перед командой Sleep (и каждый раз перед сном этот настройщик должен запускаться). 2 пробуждение в режиме внешнего прерывания (INT0) по спадающему фронту (falling edge) не работает. для выхода из режима Power down нужен режим срабатывания прерывания по НИЗКОМУ уровню (low level). Можно попробовать другие менее экономичные режимы сна или при подготовке ко сну перенастраивать условие внешнего прерывания, а по пробуждению его возвращать на место.
|
|
|
 |
Добавлено: 24 июл 2013, 00:28 |
|
|
 |