| Автор |
Сообщение |
|
|
| |
Заголовок сообщения: |
Re: Термометр с 7-сегментным индикатором |
Цитата |
|
|
Термометр в работе.
| Вложения: |

IMG_2089.JPG [ 26.66 КБ | Просмотров: 13455 ]
|

IMG_2090.JPG [ 21.26 КБ | Просмотров: 13455 ]
|
Термометр в работе. [spoiler=][attachment=1]IMG_2090.JPG[/attachment] [attachment=0]IMG_2089.JPG[/attachment][/spoiler]
|
|
|
 |
Добавлено: 29 сен 2012, 16:13 |
|
|
 |
|
|
| |
Заголовок сообщения: |
Re: Термометр с 7-сегментным индикатором |
Цитата |
|
|
|
|
 |
Добавлено: 20 апр 2012, 18:34 |
|
|
 |
|
|
| |
Заголовок сообщения: |
Re: Термометр с 7-сегментным индикатором |
Цитата |
|
|
|
|
 |
Добавлено: 20 апр 2012, 18:32 |
|
|
 |
|
|
| |
Заголовок сообщения: |
Re: Термометр с 7-сегментным индикатором |
Цитата |
|
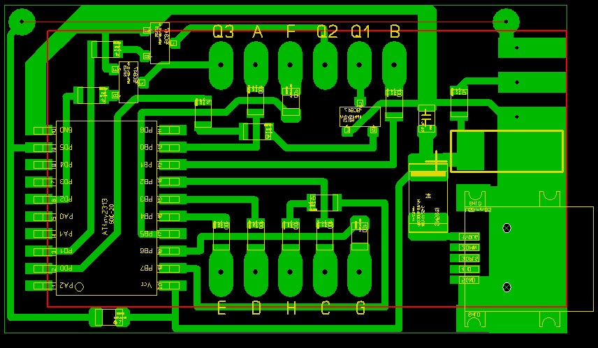
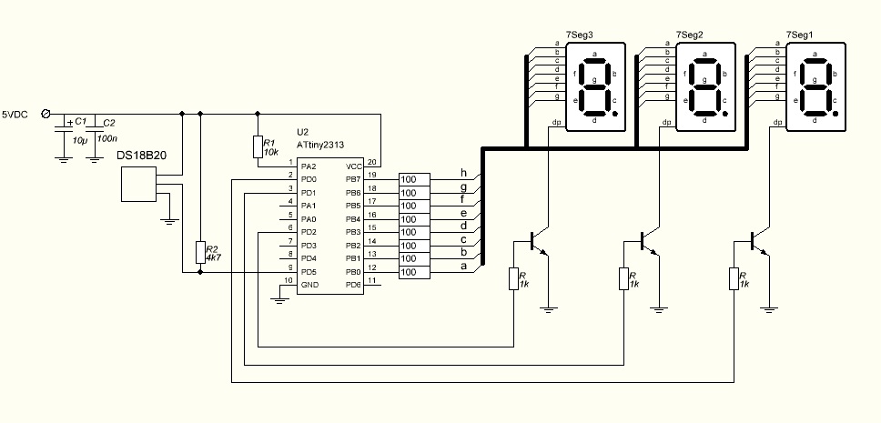
Вот всё же, победил я, динамическую индикацию.  Спасибо Анатолий за советы и поддержку.  Цифры светятся как нарисованные.  Опрос датчика каждые 2 секунды.
7_seg_term_OA_V1_2313.rar [14.52 КБ]
Скачиваний: 1180
Вот всё же, победил я, динамическую индикацию. :D Спасибо Анатолий за советы и поддержку. ;) Цифры светятся как нарисованные. :D Опрос датчика каждые 2 секунды. [attachment=0]7_seg_term_OA_V1_2313.rar[/attachment]
|
|
|
 |
Добавлено: 24 ноя 2011, 21:04 |
|
|
 |
|
|
| |
Заголовок сообщения: |
Re: Термометр с 7-сегментным индикатором |
Цитата |
|
|
[quote="anatoliy"]В общем смысл такой заводите таймер и в прерывании делаете перебор разрядов индикатора. Те по каждому прерыванию происходит высвечивание очередного разряда. SPI ИЛИ 1Wire что там у вас то-же на прерывания разруливается на ура. при этом обработка данных происходит в основном цикле. а критические задачи в прерываниях. те периферия для того и нужна что-бы освобождать МК от работы. запихнул байт в SPI и дальше делай. Высветил очередной разряд и дальше считай. Всё посчитал значит спать энергию экономить. Пришло прерывание от SPI проснулись засунули ответ в переменную. вышли из прерывания посчитали и дальше спать.[/quote] Я не пропал, интернет внезапно пропал, глухамань, ни чего не поделаешь. Анатолий, в самом первом посте, программа почти похожа на то, что Вы советуете. По таймеру0 – динамическая индикация, по таймеру1 – обращение к датчику по 1 Wire. Если не затруднит, взгляните, пожалуйста. В теории, совет Ваш понял, а вот что из алгоритма поместить в основной цикл, на практике сразу не соображу. Мне пока сложно отделить мух от котлет. Да и в спящий режим вводить контроллер пока не умею. Эту тему пока не затрагиваю, так как всё сразу не охватить. В будущем обязательно разберу.
|
|
|
 |
Добавлено: 22 ноя 2011, 21:55 |
|
|
 |
|
|
| |
Заголовок сообщения: |
Re: Термометр с 7-сегментным индикатором |
Цитата |
|
|
В общем смысл такой заводите таймер и в прерывании делаете перебор разрядов индикатора. Те по каждому прерыванию происходит высвечивание очередного разряда. SPI ИЛИ 1Wire что там у вас то-же на прерывания разруливается на ура. при этом обработка данных происходит в основном цикле. а критические задачи в прерываниях. те периферия для того и нужна что-бы освобождать МК от работы. запихнул байт в SPI и дальше делай. Высветил очередной разряд и дальше считай. Всё посчитал значит спать энергию экономить. Пришло прерывание от SPI проснулись засунули ответ в переменную. вышли из прерывания посчитали и дальше спать.
В общем смысл такой заводите таймер и в прерывании делаете перебор разрядов индикатора. Те по каждому прерыванию происходит высвечивание очередного разряда. SPI ИЛИ 1Wire что там у вас то-же на прерывания разруливается на ура. при этом обработка данных происходит в основном цикле. а критические задачи в прерываниях. те периферия для того и нужна что-бы освобождать МК от работы. запихнул байт в SPI и дальше делай. Высветил очередной разряд и дальше считай. Всё посчитал значит спать энергию экономить. Пришло прерывание от SPI проснулись засунули ответ в переменную. вышли из прерывания посчитали и дальше спать.
|
|
|
 |
Добавлено: 22 ноя 2011, 20:23 |
|
|
 |
|
|
| |
Заголовок сообщения: |
Re: Термометр с 7-сегментным индикатором |
Цитата |
|
|
[quote="anatoliy"]А в прерывании регенерацию индикатора сделать слабо? :-D[/quote] Анатолий, а можно по точнее? :-) Девайс сейчас передомной и программу продолжаю мучить. :D
|
|
|
 |
Добавлено: 22 ноя 2011, 19:31 |
|
|
 |
|
|
| |
Заголовок сообщения: |
Re: Термометр с 7-сегментным индикатором |
Цитата |
|
А в прерывании регенерацию индикатора сделать слабо? 
А в прерывании регенерацию индикатора сделать слабо? :-D
|
|
|
 |
Добавлено: 22 ноя 2011, 19:23 |
|
|
 |
|
|
| |
Заголовок сообщения: |
Re: Термометр с 7-сегментным индикатором |
Цитата |
|
Если не обращаться к датчику, то индикация работает идеально. В общем в данном девайсе сделать полностью без подмигивания при опросе датчика не получилось, а жаль. 
Если не обращаться к датчику, то индикация работает идеально. В общем в данном девайсе сделать полностью без подмигивания при опросе датчика не получилось, а жаль. :(
|
|
|
 |
Добавлено: 22 ноя 2011, 19:03 |
|
|
 |
|
|
| |
Заголовок сообщения: |
Re: Термометр с 7-сегментным индикатором |
Цитата |
|
Спасибо Анатолий за совет. На грабли уже наступил,  буду дальше экспериментировать.
Спасибо Анатолий за совет. На грабли уже наступил, :-) буду дальше экспериментировать.
|
|
|
 |
Добавлено: 21 ноя 2011, 21:36 |
|
|
 |