Перейти к блогу GetChip.net - блог        JilTE[1] - в разработке     Модификации устройств - модификации

 
Текущее время: 31 мар 2026, 15:04

Часовой пояс: UTC + 3 часа [ Летнее время ]



Начать новую тему Ответить на тему  [ Сообщений: 16 ]  На страницу 1, 2  След.
Автор Сообщение
 Заголовок сообщения: Сенсорный выключатель с ir управлением.
СообщениеДобавлено: 23 дек 2014, 19:26 
Не в сети

Зарегистрирован: 08 ноя 2012, 23:06
Сообщения: 300
Добрый вечер друзья. Это снова я и как всегда за помощью. Помогите пожалуйста сделать устройство. Хочу сделать сенсорный выключатель с ir управлением. В сети много схем,но им мало доверия,да и как то мне этот форум роднее. :!:
Суть такая. Управлять одной нагрузкой через тиристор bt138.
Запомнить 4 кнопки с пульта .1)вкл. 2)выкл. 3)увеличить яркость. 4)уменьшить яркость.
Сенсорной кнопкой, при однократном прикосновении - включить ,при повторном прикосновении - выключить. При длительном удержании -уменьшать яркость,при повторном длительном нажатии - увеличивать яркость.
Вход в режим программирования пульта замыканием любой ножки мк на землю.
(и если возможно,добавить плавное включение и выключение.(Состояние ШИМ при выключении запоминать ненужно,пусть всегда включается на полную яркость))
Надеюсь как всегда на помощь SVN(а) и Евгения :oops:


Вернуться к началу
 Профиль Отправить личное сообщение  
Ответить с цитатой  
 Заголовок сообщения: Re: Сенсорный выключатель с ir управлением.
СообщениеДобавлено: 23 дек 2014, 20:48 
Не в сети
Аватара пользователя

Зарегистрирован: 29 май 2011, 17:59
Сообщения: 3769
Откуда: Россия
Вот, что-то подобное… правда без сенсора и тиристора… :-)
Дорабатывай… ;)


Вернуться к началу
 Профиль Отправить личное сообщение  
Ответить с цитатой  
 Заголовок сообщения: Re: Сенсорный выключатель с ir управлением.
СообщениеДобавлено: 23 дек 2014, 21:43 
Не в сети

Зарегистрирован: 08 ноя 2012, 23:06
Сообщения: 300
SVN ,я конечно все понимаю... :-) Но я не на столько умен в программировании. :roll: :-)
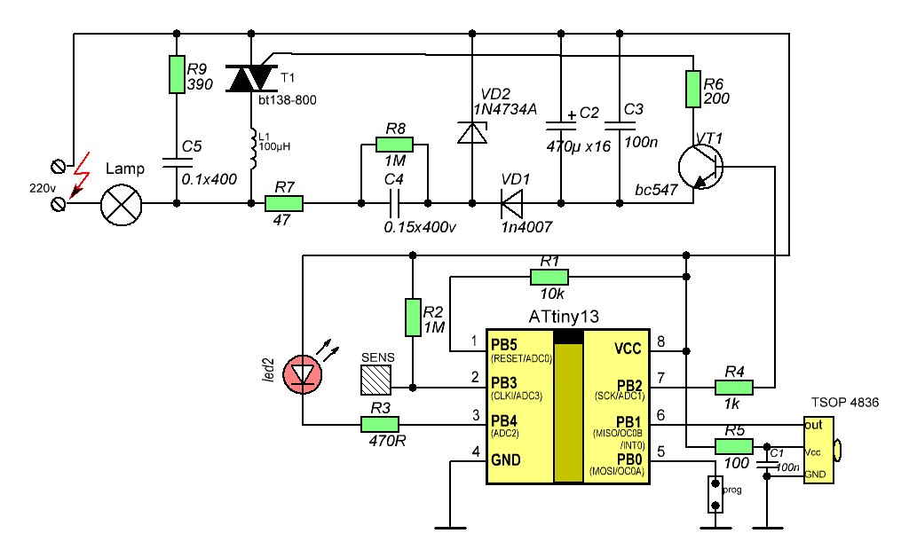
Я вот схему нарисовал примерную. кнопка.JPG
кнопка.JPG [ 88.3 КБ | Просмотров: 25873 ]
А вот как научить мк реагировать на сенсор и команды от пульта,я еще не научился...


Вернуться к началу
 Профиль Отправить личное сообщение  
Ответить с цитатой  
 Заголовок сообщения: Re: Сенсорный выключатель с ir управлением.
СообщениеДобавлено: 23 дек 2014, 22:44 
Не в сети
Аватара пользователя

Зарегистрирован: 29 май 2011, 17:59
Сообщения: 3769
Откуда: Россия


Вернуться к началу
 Профиль Отправить личное сообщение  
Ответить с цитатой  
 Заголовок сообщения: Re: Сенсорный выключатель с ir управлением.
СообщениеДобавлено: 26 дек 2014, 18:46 
Не в сети

Зарегистрирован: 08 ноя 2012, 23:06
Сообщения: 300
SVN,если бы я умел писать такие алгоритмы,то тогда не заходил бы за помощью на форум,а делал бы все сам. Какие то элементарные вещи я еще могу написать,а вот такие для меня пока сложно.


Вернуться к началу
 Профиль Отправить личное сообщение  
Ответить с цитатой  
 Заголовок сообщения: Re: Сенсорный выключатель с ir управлением.
СообщениеДобавлено: 26 дек 2014, 21:33 
Не в сети
Аватара пользователя

Зарегистрирован: 29 май 2011, 17:59
Сообщения: 3769
Откуда: Россия


Вернуться к началу
 Профиль Отправить личное сообщение  
Ответить с цитатой  
 Заголовок сообщения: Re: Сенсорный выключатель с ir управлением.
СообщениеДобавлено: 23 фев 2015, 01:20 
Akademik, что с проектом?


Вернуться к началу
  
Ответить с цитатой  
 Заголовок сообщения: Re: Сенсорный выключатель с ir управлением.
СообщениеДобавлено: 23 фев 2015, 16:41 
Не в сети

Зарегистрирован: 08 ноя 2012, 23:06
Сообщения: 300
Пока к сожалению отложил... Времени не хватает.


Вернуться к началу
 Профиль Отправить личное сообщение  
Ответить с цитатой  
 Заголовок сообщения: Re: Сенсорный выключатель с ir управлением.
СообщениеДобавлено: 23 фев 2015, 16:49 
Жаль что отложили, тоже хочу такой выключатель.


Вернуться к началу
  
Ответить с цитатой  
 Заголовок сообщения: Re: Сенсорный выключатель с ir управлением.
СообщениеДобавлено: 24 фев 2015, 19:37 
Не в сети

Зарегистрирован: 08 ноя 2012, 23:06
Сообщения: 300
Надеюсь в ближайшее время займусь...


Вернуться к началу
 Профиль Отправить личное сообщение  
Ответить с цитатой  
Показать сообщения за:  Поле сортировки  
Начать новую тему Ответить на тему  [ Сообщений: 16 ]  На страницу 1, 2  След.

Часовой пояс: UTC + 3 часа [ Летнее время ]


Кто сейчас на конференции

Сейчас этот форум просматривают: нет зарегистрированных пользователей и гости: 21


Вы можете начинать темы
Вы можете отвечать на сообщения
Вы не можете редактировать свои сообщения
Вы не можете удалять свои сообщения
Вы не можете добавлять вложения

Найти:
Перейти:  
Powered by phpBB © 2000, 2002, 2005, 2007 phpBB Group
Русская поддержка phpBB