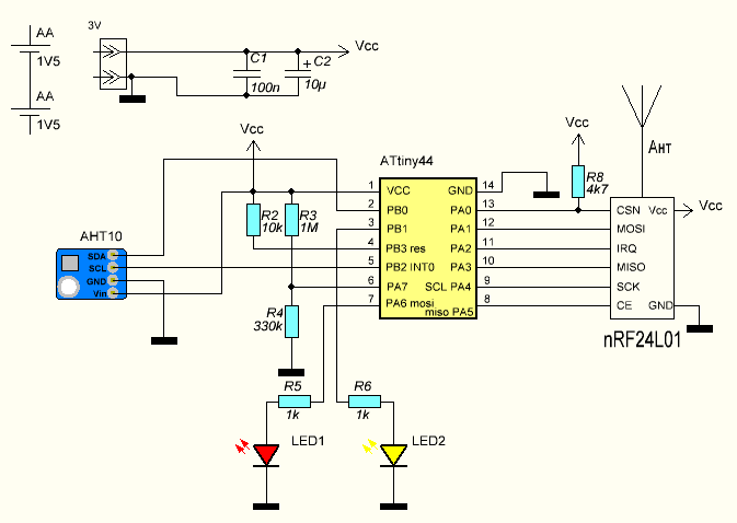
Прошивка для ATtiny44A:
Sensor_AHT10.hex [7.83 КБ]
Скачиваний: 2389
Термометр проходит тестирование…
P1010299.JPG [ 33.79 КБ | Просмотров: 31768 ]
P1010297.JPG [ 32.39 КБ | Просмотров: 31768 ]

Краткое описание:
При подаче питания на четырёхразрядном индикаторе засвечивается цифра 8 во всех разрядах (верхний индикатор).
Если инициализация радио-модуля не прошла корректно, то в крайнем правом разряде засветится r. Указывая на неисправность модуля.
Термометр имеет фоторезистор, который следит за освещённостью. Так называемый дневной/ночной режим яркости свечения индикаторов.
При снижении батареи питания датчика ниже 2,1 В свечение индикаторов будут постоянно переведено в ночной режим – сигнализируя о разряде батареек датчика.
Если в течении 40 секунд от радио-датчика не поступили очередные данные, то на индикаторе наружной температуры засветятся нижние сегменты (чёрточки).