Перейти к блогу GetChip.net - блог        JilTE[1] - в разработке     Модификации устройств - модификации

 
Текущее время: 21 янв 2026, 01:02

Часовой пояс: UTC + 3 часа [ Летнее время ]



Начать новую тему Ответить на тему  [ Сообщений: 167 ]  На страницу 1, 2, 3, 4, 5 ... 17  След.
Автор Сообщение
 Заголовок сообщения: Разработка устройства защиты от утечек воды.
СообщениеДобавлено: 15 окт 2016, 15:53 
Не в сети
Аватара пользователя

Зарегистрирован: 29 май 2011, 17:59
Сообщения: 3769
Откуда: Россия
Неожиданно протекли водопроводные трубы в ванной, на кухне, санузле?
С такими ситуациями утечки воды приходилось сталкиваться практически каждому из нас. Часто подобная авария в системе водоснабжения превращается в настоящее стихийное бедствие. Каждый знает, сколько нервов, времени и денег приходится потратить на устранение последствий протечек воды.

Чтобы избежать выше упомянутых неприятностей, решено было самостоятельно разработать устройство защиты от протечек воды.

Что из себя будет представлять узел отбора холодной воды из общего коллектора:
1) Коренной шаровой кран.
2) Сетчатый фильтр грубой очистки.
3) Регулятор давления с манометром.
4) Датчик давления с унифицированным выходным сигналом (0…10 В или 4…20 мА).
5) Шаровой кран с электроприводом.
6) Счётчик воды (узел учёта).
7) Фильтр тонкой очистки (5…10 мкм).

Что из себя будет представлять узел отбора горячей воды из общего коллектора:
1) Коренной шаровой кран.
2) Сетчатый фильтр грубой очистки.
3) Регулятор давления с манометром.
4) Датчик давления с унифицированным выходным сигналом (0…10 В или 4…20 мА).
5) Шаровой кран с электроприводом.
6) Счётчик воды (узел учёта).
7) Фильтр тонкой очистки (промывной).

Датчики:
Не менее четырёх самодельных беспроводных датчиков утечки воды.

Разрабатывается ТЗ на алгоритм работы.
Если у кого есть интересные мысли или предложения по алгоритму, а так же предложения по проверенным комплектующим различных фирм, пишите не стесняйтесь. :-)


Вернуться к началу
 Профиль Отправить личное сообщение  
Ответить с цитатой  
 Заголовок сообщения: Re: Разработка устройства защиты от утечек воды.
СообщениеДобавлено: 16 окт 2016, 21:50 
Не в сети
Администратор
Аватара пользователя

Зарегистрирован: 15 май 2011, 23:00
Сообщения: 1904
Зачем регулятор давления нужен?


Вернуться к началу
 Профиль Отправить личное сообщение  
Ответить с цитатой  
 Заголовок сообщения: Re: Разработка устройства защиты от утечек воды.
СообщениеДобавлено: 16 окт 2016, 22:30 
Не в сети
Аватара пользователя

Зарегистрирован: 29 май 2011, 17:59
Сообщения: 3769
Откуда: Россия
Устраняет гидроудары. Особенно актуально в высотных домах.


Вернуться к началу
 Профиль Отправить личное сообщение  
Ответить с цитатой  
 Заголовок сообщения: Re: Разработка устройства защиты от утечек воды.
СообщениеДобавлено: 19 окт 2016, 18:36 
Не в сети
Аватара пользователя

Зарегистрирован: 29 май 2011, 17:59
Сообщения: 3769
Откуда: Россия
Предварительный экран устройства.
IMG_2401.JPG
IMG_2401.JPG [ 250.46 КБ | Просмотров: 35779 ]


Вернуться к началу
 Профиль Отправить личное сообщение  
Ответить с цитатой  
 Заголовок сообщения: Re: Разработка устройства защиты от утечек воды.
СообщениеДобавлено: 06 ноя 2016, 13:10 
Не в сети
Аватара пользователя

Зарегистрирован: 29 май 2011, 17:59
Сообщения: 3769
Откуда: Россия
Работа продолжается…
IMG_2434.JPG
IMG_2434.JPG [ 437.15 КБ | Просмотров: 35748 ]

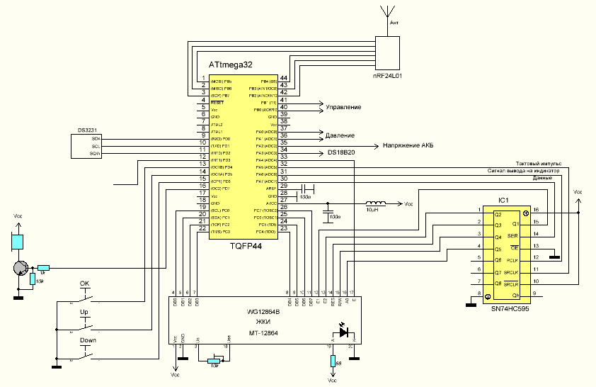
Схема будущего базового устройства:
1.png
1.png [ 32.7 КБ | Просмотров: 35747 ]

На данный момент реализовано:
• Алгоритм работы с RTC DS3231.
• Алгоритм поиска на шине датчиков DS18B20 (до 3_х датчиков) и привязка конкретного датчика по выбору пользователя к определённому каналу измерения ( 1. Холодная вода. 2. Горячая вода. 3. Управление вентилятором.). Данные о привязке датчиков сохраняются EEPROM.
IMG_2439.JPG
IMG_2439.JPG [ 340.33 КБ | Просмотров: 35745 ]


Вернуться к началу
 Профиль Отправить личное сообщение  
Ответить с цитатой  
 Заголовок сообщения: Re: Разработка устройства защиты от утечек воды.
СообщениеДобавлено: 14 ноя 2016, 00:09 
Не в сети
Аватара пользователя

Зарегистрирован: 29 май 2011, 17:59
Сообщения: 3769
Откуда: Россия
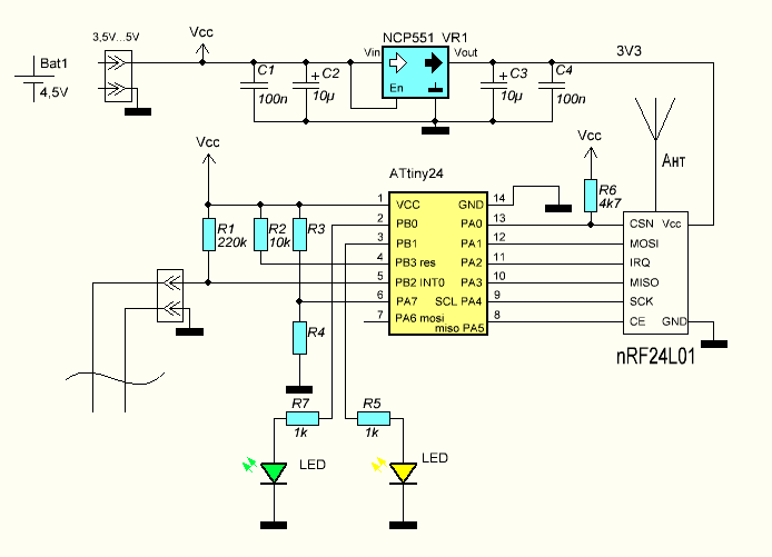
Схема датчика.
1.png
1.png [ 23.85 КБ | Просмотров: 35709 ]


Вернуться к началу
 Профиль Отправить личное сообщение  
Ответить с цитатой  
 Заголовок сообщения: Re: Разработка устройства защиты от утечек воды.
СообщениеДобавлено: 14 ноя 2016, 00:52 
Не в сети
Администратор
Аватара пользователя

Зарегистрирован: 15 май 2011, 23:00
Сообщения: 1904
Поближе к финальной версии датчика нужно будет избавляться от регулятора напряжения, иначе он батарейку будет сажать на раз.


Вернуться к началу
 Профиль Отправить личное сообщение  
Ответить с цитатой  
 Заголовок сообщения: Re: Разработка устройства защиты от утечек воды.
СообщениеДобавлено: 14 ноя 2016, 01:17 
Не в сети
Аватара пользователя

Зарегистрирован: 29 май 2011, 17:59
Сообщения: 3769
Откуда: Россия
Стабилизатор прикрутил на всякий случай, если вдруг от лития питать… стаб выбран специально с управляющим входом. Если его задействовать (на схеме не задействовано), то можно вообще модуль связи обестачивать. В состоянии покоя стаб потребляет 4 мкА. Падение напряжения на нём 0,04...0,15 В.
1.png
1.png [ 26.24 КБ | Просмотров: 35706 ]

Если эксперименты покажут значительное потребление тока, придётся отказаться от аккумуляторов в пользу батареек, тогда в место стабилизатора впаивается СМД перемычка без переделки платы.


Вернуться к началу
 Профиль Отправить личное сообщение  
Ответить с цитатой  
 Заголовок сообщения: Re: Разработка устройства защиты от утечек воды.
СообщениеДобавлено: 14 ноя 2016, 08:56 
Не в сети
Аватара пользователя

Зарегистрирован: 29 май 2011, 17:59
Сообщения: 3769
Откуда: Россия
Плату поправил под такой вариант.
1.png
1.png [ 23.32 КБ | Просмотров: 35704 ]


Вернуться к началу
 Профиль Отправить личное сообщение  
Ответить с цитатой  
 Заголовок сообщения: Re: Разработка устройства защиты от утечек воды.
СообщениеДобавлено: 14 ноя 2016, 10:57 
Не в сети
Аватара пользователя

Зарегистрирован: 29 май 2011, 17:59
Сообщения: 3769
Откуда: Россия
Что предварительно реализовано по алгоритму работы датчика.
Алгоритм работы датчика:
При включении питания вначале производится проверка напряжения батареи. Если батарея менее 3,5 Вольт, зелёный светодиод начинает мигать с частотой 1 Гц. При этом включается запрет на дальнейшую работу датчика.

После успешной проверки напряжения производится установка конфигурации регистров модуля связи (nRF24L01+). А именно:
• Скорость передачи 1 Мбит/сек.
• Устанавливается индивидуальный номер канала связи.
• Передача пакета 1 байт.

Если модуль связи не отвечает и на его выводе (IRQ) находится низкий логический уровень, то начинают попеременно мигать жёлтый и зелёный светодиоды (Модуль связи неисправен). При этом, так же как и с низким напряжением, включается запрет на дальнейшую работу датчика.

Если обращение с модулем связи прошло успешно и вывод (IRQ) имеет высокий логический уровень, то контроллер уходит на экономию энергопотребления (засыпает). При этом сенсор обнаружения воды остаётся под контролем.
Во время сна работает лишь сторожевой таймер. Один раз в сутки (24 часа) производится замер напряжения батареи с отсылкой измеренного значения на базовый блок.
Контроль отправленного сообщения реализован на аппаратном уровне в модуле связи, что значительно облегчает данную процедуру на уровне МК.
Если на отправленное сообщение получено подтверждение о приёме, то датчик уходит в режим энергосбережения до следующего сеанса связи.
Если на отправленное сообщение подтверждение не получено, то делается ещё 10 повторных сообщений. При этом зажигается жёлтый светодиод. После каждого повторного сообщения производится контроль подтверждения. После 10 неудачных попыток «достучаться» до базового блока, МК отключает радиомодуль и переводит свечение светодиода в импульсный режим. В этом режиме раз в 5 минут производится контроль напряжения и повторная попытка отправить неотправленное сообщение. Если напряжение снизится до минимальной величины (3,5В), датчик уйдут в режим энергосбережения.


Вернуться к началу
 Профиль Отправить личное сообщение  
Ответить с цитатой  
Показать сообщения за:  Поле сортировки  
Начать новую тему Ответить на тему  [ Сообщений: 167 ]  На страницу 1, 2, 3, 4, 5 ... 17  След.

Часовой пояс: UTC + 3 часа [ Летнее время ]


Кто сейчас на конференции

Сейчас этот форум просматривают: нет зарегистрированных пользователей и гости: 11


Вы можете начинать темы
Вы можете отвечать на сообщения
Вы не можете редактировать свои сообщения
Вы не можете удалять свои сообщения
Вы не можете добавлять вложения

Найти:
Перейти:  
cron
Powered by phpBB © 2000, 2002, 2005, 2007 phpBB Group
Русская поддержка phpBB