Перейти к блогу GetChip.net - блог        JilTE[1] - в разработке     Модификации устройств - модификации

 
Текущее время: 23 апр 2026, 11:47

Часовой пояс: UTC + 3 часа [ Летнее время ]



Начать новую тему Ответить на тему  [ Сообщений: 666 ]  На страницу Пред.  1 ... 39, 40, 41, 42, 43, 44, 45 ... 67  След.
Автор Сообщение
 Заголовок сообщения: Re: LED подсветка лестницы или коридора в доме
СообщениеДобавлено: 17 янв 2014, 12:57 
Не в сети
Аватара пользователя

Зарегистрирован: 29 май 2011, 17:59
Сообщения: 3769
Откуда: Россия
Хорошо, сделаю…


Вернуться к началу
 Профиль Отправить личное сообщение  
Ответить с цитатой  
 Заголовок сообщения: Re: LED подсветка лестницы или коридора в доме
СообщениеДобавлено: 17 янв 2014, 14:06 
Не в сети

Зарегистрирован: 02 янв 2014, 17:16
Сообщения: 156
Огромное спасибо.


Вернуться к началу
 Профиль Отправить личное сообщение  
Ответить с цитатой  
 Заголовок сообщения: Re: LED подсветка лестницы или коридора в доме
СообщениеДобавлено: 17 янв 2014, 15:15 
Не в сети
Аватара пользователя

Зарегистрирован: 29 май 2011, 17:59
Сообщения: 3769
Откуда: Россия
:?:


Последний раз редактировалось SVN 17 янв 2014, 21:04, всего редактировалось 1 раз.

Вернуться к началу
 Профиль Отправить личное сообщение  
Ответить с цитатой  
 Заголовок сообщения: Re: LED подсветка лестницы или коридора в доме
СообщениеДобавлено: 17 янв 2014, 16:04 
Не в сети

Зарегистрирован: 02 янв 2014, 17:16
Сообщения: 156
Ок.А регулировка гистерезиса?На какой порт подстроечник подключать?Фоторезистор как и раньше на портВ2,который подтянут резистором к плюсу питания?


Вернуться к началу
 Профиль Отправить личное сообщение  
Ответить с цитатой  
 Заголовок сообщения: Re: LED подсветка лестницы или коридора в доме
СообщениеДобавлено: 17 янв 2014, 16:30 
Не в сети
Аватара пользователя

Зарегистрирован: 29 май 2011, 17:59
Сообщения: 3769
Откуда: Россия
:?:


Последний раз редактировалось SVN 17 янв 2014, 21:05, всего редактировалось 1 раз.

Вернуться к началу
 Профиль Отправить личное сообщение  
Ответить с цитатой  
 Заголовок сообщения: Re: LED подсветка лестницы или коридора в доме
СообщениеДобавлено: 17 янв 2014, 17:29 
Не в сети

Зарегистрирован: 02 янв 2014, 17:16
Сообщения: 156
Проверил.Все работает.Но было желание задавать гистерезис подстроечником.Скажем от нулевого гистерезиса и до пол вольта.или вольта.Порт же есть свободный,даже два.Почему бы на свободный порт не повесить подстроечник.Когда на входе ноль-гистерезис ноль.Когда пять вольт-гистерезис пол вольта.вольт.Ну и промежуточные значения отсюда вытекающие.какое-то количество...При настройке ставим ноль,а по мере пользования подгоняем,что бы не было ложных сработок в моменты нестабильного состояния.но и в тоже время чувствительность датчика по желанию.Грубее или чувствительнее ....


Вернуться к началу
 Профиль Отправить личное сообщение  
Ответить с цитатой  
 Заголовок сообщения: Re: LED подсветка лестницы или коридора в доме
СообщениеДобавлено: 17 янв 2014, 17:53 
Не в сети
Аватара пользователя

Зарегистрирован: 29 май 2011, 17:59
Сообщения: 3769
Откуда: Россия
Я как понял написанное, так и сделал. :(


Вернуться к началу
 Профиль Отправить личное сообщение  
Ответить с цитатой  
 Заголовок сообщения: Re: LED подсветка лестницы или коридора в доме
СообщениеДобавлено: 17 янв 2014, 17:57 
Не в сети

Зарегистрирован: 02 янв 2014, 17:16
Сообщения: 156
Прошу прощения.Я видимо пояснил криво.Ну как смог...
Но в любом случае прошивка заработала сразу.Что радует))
Кстати ...получился готовый термостат еще походу.Меняем фоторезистор на терморезистор.Градусником меряем температуру и когда она устраивает-жмем кнопку и пошли отдыхать)))


Вернуться к началу
 Профиль Отправить личное сообщение  
Ответить с цитатой  
 Заголовок сообщения: Re: LED подсветка лестницы или коридора в доме
СообщениеДобавлено: 17 янв 2014, 21:06 
Не в сети
Аватара пользователя

Зарегистрирован: 29 май 2011, 17:59
Сообщения: 3769
Откуда: Россия
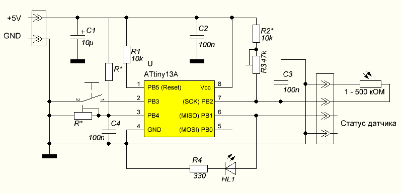
Датчик освещённости.png
Датчик освещённости.png [ 21.02 КБ | Просмотров: 16024 ]

Liht sensor_V2.hex [2.41 КБ]
Скачиваний: 1111


Вернуться к началу
 Профиль Отправить личное сообщение  
Ответить с цитатой  
 Заголовок сообщения: Re: LED подсветка лестницы или коридора в доме
СообщениеДобавлено: 18 янв 2014, 00:07 
Не в сети

Зарегистрирован: 02 янв 2014, 17:16
Сообщения: 156
Ух как замечательно.Пойду тестить.Ничего не прокомментируете?Например какие значения на входе РВ4 соответствуют какому гистерезису?


Вернуться к началу
 Профиль Отправить личное сообщение  
Ответить с цитатой  
Показать сообщения за:  Поле сортировки  
Начать новую тему Ответить на тему  [ Сообщений: 666 ]  На страницу Пред.  1 ... 39, 40, 41, 42, 43, 44, 45 ... 67  След.

Часовой пояс: UTC + 3 часа [ Летнее время ]


Кто сейчас на конференции

Сейчас этот форум просматривают: нет зарегистрированных пользователей и гости: 2


Вы можете начинать темы
Вы можете отвечать на сообщения
Вы не можете редактировать свои сообщения
Вы не можете удалять свои сообщения
Вы не можете добавлять вложения

Найти:
Перейти:  
cron
Powered by phpBB © 2000, 2002, 2005, 2007 phpBB Group
Русская поддержка phpBB