Перейти к блогу GetChip.net - блог        JilTE[1] - в разработке     Модификации устройств - модификации

 
Текущее время: 10 апр 2026, 00:36

Часовой пояс: UTC + 3 часа [ Летнее время ]



Начать новую тему Ответить на тему  [ Сообщений: 965 ]  На страницу Пред.  1 ... 30, 31, 32, 33, 34, 35, 36 ... 97  След.
Автор Сообщение
 Заголовок сообщения: Re: Разработка устройства управления электрокотлом (Рубин 03
СообщениеДобавлено: 19 ноя 2015, 15:21 
Не в сети
Аватара пользователя

Зарегистрирован: 29 май 2011, 17:59
Сообщения: 3769
Откуда: Россия


Вернуться к началу
 Профиль Отправить личное сообщение  
Ответить с цитатой  
 Заголовок сообщения: Re: Разработка устройства управления электрокотлом (Рубин 03
СообщениеДобавлено: 19 ноя 2015, 15:25 
Не в сети

Зарегистрирован: 03 ноя 2015, 09:38
Сообщения: 870
SVN я понимаю и большое тебе спасибо что откликнулся. У тебя большой опыт по этому к твоим советам грех не прислушиться.


Вернуться к началу
 Профиль Отправить личное сообщение  
Ответить с цитатой  
 Заголовок сообщения: Re: Разработка устройства управления электрокотлом (Рубин 03
СообщениеДобавлено: 19 ноя 2015, 15:30 
Не в сети

Зарегистрирован: 03 ноя 2015, 09:38
Сообщения: 870
SVN а платку зря убрал есть места которые мне понравились срисовал бы в свой вариант.


Вернуться к началу
 Профиль Отправить личное сообщение  
Ответить с цитатой  
 Заголовок сообщения: Re: Разработка устройства управления электрокотлом (Рубин 03
СообщениеДобавлено: 19 ноя 2015, 15:58 
Не в сети
Аватара пользователя

Зарегистрирован: 29 май 2011, 17:59
Сообщения: 3769
Откуда: Россия
Ладно, посмотрю как установить 3_х пиновый разъём, и если получится, выложу.


Вернуться к началу
 Профиль Отправить личное сообщение  
Ответить с цитатой  
 Заголовок сообщения: Re: Разработка устройства управления электрокотлом (Рубин 03
СообщениеДобавлено: 19 ноя 2015, 16:01 
Не в сети

Зарегистрирован: 03 ноя 2015, 09:38
Сообщения: 870
я свою стал переделывать. потусую скомпаную по плотней. был первый вариант пробный сейчас отнего отталкиваясь можно уже и переделать ч то то


Вернуться к началу
 Профиль Отправить личное сообщение  
Ответить с цитатой  
 Заголовок сообщения: Re: Разработка устройства управления электрокотлом (Рубин 03
СообщениеДобавлено: 19 ноя 2015, 16:15 
Не в сети
Аватара пользователя

Зарегистрирован: 29 май 2011, 17:59
Сообщения: 3769
Откуда: Россия
В общим, чтобы всё не переделывать, поставил рядом два разъёма для питания (питание отдельно).


Вложения:
1.png
1.png [ 108.78 КБ | Просмотров: 11080 ]
Вернуться к началу
 Профиль Отправить личное сообщение  
Ответить с цитатой  
 Заголовок сообщения: Re: Разработка устройства управления электрокотлом (Рубин 03
СообщениеДобавлено: 19 ноя 2015, 16:22 
Не в сети
Аватара пользователя

Зарегистрирован: 29 май 2011, 17:59
Сообщения: 3769
Откуда: Россия
Имей ввиду при разводке ПП… если понадобится поменять привязку выводов МК, то это без проблем. Единственно два вывода привязаны жёстко, это PD2 и PD7.


Вернуться к началу
 Профиль Отправить личное сообщение  
Ответить с цитатой  
 Заголовок сообщения: Re: Разработка устройства управления электрокотлом (Рубин 03
СообщениеДобавлено: 19 ноя 2015, 18:05 
Не в сети

Зарегистрирован: 03 ноя 2015, 09:38
Сообщения: 870
SVN спасибо учту как раз се6йчас буду тусовать элементы.


Вернуться к началу
 Профиль Отправить личное сообщение  
Ответить с цитатой  
 Заголовок сообщения: Re: Разработка устройства управления электрокотлом (Рубин 03
СообщениеДобавлено: 20 ноя 2015, 13:18 
Не в сети

Зарегистрирован: 03 ноя 2015, 09:38
Сообщения: 870
День добрый

Чегой то засада какая то. Никак нормально питание не получается. потусовал по компактней получилось но с питанием засада 3 перемычки.


Вернуться к началу
 Профиль Отправить личное сообщение  
Ответить с цитатой  
 Заголовок сообщения: Re: Разработка устройства управления электрокотлом (Рубин 03
СообщениеДобавлено: 20 ноя 2015, 13:54 
Не в сети

Зарегистрирован: 03 ноя 2015, 09:38
Сообщения: 870
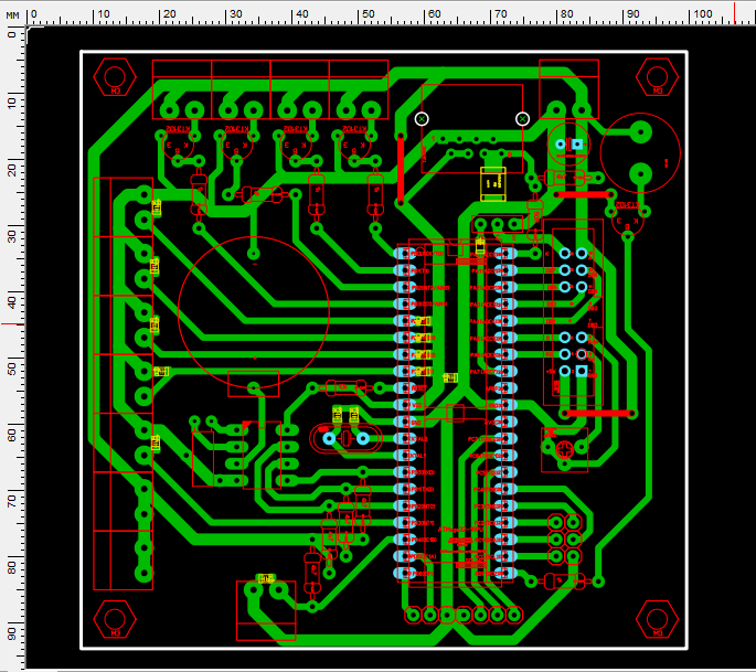
вот попытка 2

Все порты и управление выстроил в один ряд


Вложения:
eagleUp_Termostat Rubin_bottom.png
eagleUp_Termostat Rubin_bottom.png [ 138.43 КБ | Просмотров: 11037 ]
eagleUp_Termostat Rubin_board_top.png
eagleUp_Termostat Rubin_board_top.png [ 116.92 КБ | Просмотров: 11037 ]
eagleUp_Termostat Rubin_board_bottom.png
eagleUp_Termostat Rubin_board_bottom.png [ 203.04 КБ | Просмотров: 11037 ]
Вернуться к началу
 Профиль Отправить личное сообщение  
Ответить с цитатой  
Показать сообщения за:  Поле сортировки  
Начать новую тему Ответить на тему  [ Сообщений: 965 ]  На страницу Пред.  1 ... 30, 31, 32, 33, 34, 35, 36 ... 97  След.

Часовой пояс: UTC + 3 часа [ Летнее время ]


Кто сейчас на конференции

Сейчас этот форум просматривают: нет зарегистрированных пользователей и гости: 18


Вы можете начинать темы
Вы можете отвечать на сообщения
Вы не можете редактировать свои сообщения
Вы не можете удалять свои сообщения
Вы не можете добавлять вложения

Найти:
Перейти:  
cron
Powered by phpBB © 2000, 2002, 2005, 2007 phpBB Group
Русская поддержка phpBB