Перейти к блогу GetChip.net - блог        JilTE[1] - в разработке     Модификации устройств - модификации

 
Текущее время: 07 мар 2026, 16:53

Часовой пояс: UTC + 3 часа [ Летнее время ]



Начать новую тему Ответить на тему  [ Сообщений: 232 ]  На страницу Пред.  1 ... 12, 13, 14, 15, 16, 17, 18 ... 24  След.
Автор Сообщение
 Заголовок сообщения: Re: «Охранно-пожарная сигнализация для дома или дачи»
СообщениеДобавлено: 05 авг 2015, 12:31 
Не в сети
Аватара пользователя

Зарегистрирован: 29 май 2011, 17:59
Сообщения: 3769
Откуда: Россия
Цифровой формат - понятие растяжимое. Приведите примеры. Это какой-то интерфейс или ещё что? Опять же не уйдёт проблема по определению на линии КЗ и обрыва.


Вернуться к началу
 Профиль Отправить личное сообщение  
Ответить с цитатой  
 Заголовок сообщения: Re: «Охранно-пожарная сигнализация для дома или дачи»
СообщениеДобавлено: 05 авг 2015, 12:54 
Не в сети

Зарегистрирован: 01 авг 2015, 01:57
Сообщения: 5
Схема с трансформаторно-оптронной развязкой рассматриваю как интересную идею.
А цифровой формат - любой, манчестер, тоновый, двухтоновый (DTMF), широтноимпульсный, придуманный свой собственный.
Правда схема по ссылке с односторонней связью - от датчика к центральному контроллеру.
Возникает вопрос с синхронизацией большого кол-ва датчиков.
Можно подумать.


Вернуться к началу
 Профиль Отправить личное сообщение  
Ответить с цитатой  
 Заголовок сообщения: Re: «Охранно-пожарная сигнализация для дома или дачи»
СообщениеДобавлено: 05 авг 2015, 13:09 
Не в сети
Аватара пользователя

Зарегистрирован: 29 май 2011, 17:59
Сообщения: 3769
Откуда: Россия
Идея хорошая. Вот столкнулся однажды с такой проблемой… выгорела входная часть у роутера… возникли проблемы по поиску и замене трансформаторов и прочего обвеса. Вот и в этом случае, можно наступить на те же грабли. Я склонен все же к более простой, надёжной и ремонтопригодной конструкции. Чтобы имелась возможность заменить деталь быстро и без паяльника.


Вернуться к началу
 Профиль Отправить личное сообщение  
Ответить с цитатой  
 Заголовок сообщения: Re: «Охранно-пожарная сигнализация для дома или дачи»
СообщениеДобавлено: 05 авг 2015, 14:20 
Не в сети

Зарегистрирован: 01 авг 2015, 01:57
Сообщения: 5
Если трансформатор выгорел вместе с портом - это факт близкого воздействия высоких напряжений поля (молния).
Если молния шибанула рядом ни какая защита не спасёт.
В Вашем варианте оптрон в датчике тоже запитывать через транс надобно.
Какое планируется решение.
А ремонтопригодность - это как плату спроектируешь. Модульная конструкция облегчает и монтаж и ремонт (если надо) а так же модернизацию.
К стати как варианты микромощьный трансформаторный преобразователь с необходимым кол-вом вторичных обмоток.
Я когда то использовал на 555 таймере.


Вернуться к началу
 Профиль Отправить личное сообщение  
Ответить с цитатой  
 Заголовок сообщения: Re: «Охранно-пожарная сигнализация для дома или дачи»
СообщениеДобавлено: 05 авг 2015, 14:34 
Не в сети
Аватара пользователя

Зарегистрирован: 29 май 2011, 17:59
Сообщения: 3769
Откуда: Россия
Да, это молния, от неё спасения нет, даже разрядники порой не помогают. Всё Вы пишите верно, вот только оптрон при выгорании, меняется быстро и без особого труда.
Почему через транс? Разве нет других решений?
Пока не определился… обдумываю разные варианты. Хочется выиграть в простоте… получится ли, не знаю – время покажет. За советы спасибо, одна голова хорошо – две лучше.


Вернуться к началу
 Профиль Отправить личное сообщение  
Ответить с цитатой  
 Заголовок сообщения: Re: «Охранно-пожарная сигнализация для дома или дачи»
СообщениеДобавлено: 05 авг 2015, 15:33 
Не в сети

Зарегистрирован: 01 авг 2015, 01:57
Сообщения: 5
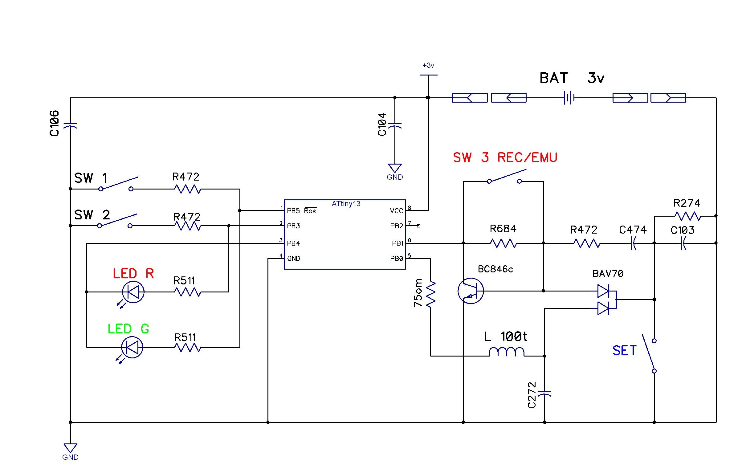
Предлагаю подумать над идеей использовать RFID метода по обмене данными между контроллером и картой.
Если использовать компактный трансформатор, то связь с датчиком будет двухпроводная (питание и данные в обе стороны).
У меня есть решение эмулятора 4 карты на ATtiny13A, в эмуляторе реализованы 2 функции - чтение карты (для записи в EEPROM контроллера), и передача данных (эмуляция карты).
Вот схема моего эмулятора.


Вложения:
Rfid_Emu_t13_CXEM.jpg
Rfid_Emu_t13_CXEM.jpg [ 178.6 КБ | Просмотров: 13619 ]
Вернуться к началу
 Профиль Отправить личное сообщение  
Ответить с цитатой  
 Заголовок сообщения: Re: «Охранно-пожарная сигнализация для дома или дачи»
СообщениеДобавлено: 05 авг 2015, 15:57 
Не в сети
Аватара пользователя

Зарегистрирован: 29 май 2011, 17:59
Сообщения: 3769
Откуда: Россия
Спасибо, прикину все за и против. Получается, что на каждый датчик, придётся вешать дополнительный МК?


Вернуться к началу
 Профиль Отправить личное сообщение  
Ответить с цитатой  
 Заголовок сообщения: Re: «Охранно-пожарная сигнализация для дома или дачи»
СообщениеДобавлено: 05 авг 2015, 19:35 
Не в сети
Аватара пользователя

Зарегистрирован: 29 май 2011, 17:59
Сообщения: 3769
Откуда: Россия
Вот тестовая прошивка согласно руководства. МК тактируется от внутреннего генератора 4 МГц.
Ohrano-Pogarnaj.hex [60.86 КБ]
Скачиваний: 1213


Вернуться к началу
 Профиль Отправить личное сообщение  
Ответить с цитатой  
 Заголовок сообщения: Re: «Охранно-пожарная сигнализация для дома или дачи»
СообщениеДобавлено: 05 авг 2015, 20:27 
Не в сети

Зарегистрирован: 24 мар 2013, 18:53
Сообщения: 129
Спасибо, жду детали.


Вернуться к началу
 Профиль Отправить личное сообщение  
Ответить с цитатой  
 Заголовок сообщения: Re: «Охранно-пожарная сигнализация для дома или дачи»
СообщениеДобавлено: 16 авг 2015, 16:37 
Не в сети

Зарегистрирован: 24 мар 2013, 18:53
Сообщения: 129
SVN , вы не могли бы посмотреть фьюзы правильно выставил ? дело в том что перед отъездом прошили мне контроллер, схему спаял в командировке, проверяю на экране кроме черных квадратов в верхней строке ничего не вижу, сижу думаю "косяк" в схеме или фьюзах, и ток потребления схемы большой.


Вложения:
Fuse_2.png
Fuse_2.png [ 61.77 КБ | Просмотров: 13452 ]
Fuse_1.png
Fuse_1.png [ 33.04 КБ | Просмотров: 13452 ]
Вернуться к началу
 Профиль Отправить личное сообщение  
Ответить с цитатой  
Показать сообщения за:  Поле сортировки  
Начать новую тему Ответить на тему  [ Сообщений: 232 ]  На страницу Пред.  1 ... 12, 13, 14, 15, 16, 17, 18 ... 24  След.

Часовой пояс: UTC + 3 часа [ Летнее время ]


Кто сейчас на конференции

Сейчас этот форум просматривают: нет зарегистрированных пользователей и гости: 5


Вы можете начинать темы
Вы можете отвечать на сообщения
Вы не можете редактировать свои сообщения
Вы не можете удалять свои сообщения
Вы не можете добавлять вложения

Найти:
Перейти:  
cron
Powered by phpBB © 2000, 2002, 2005, 2007 phpBB Group
Русская поддержка phpBB