Перейти к блогу GetChip.net - блог        JilTE[1] - в разработке     Модификации устройств - модификации

 
Текущее время: 04 май 2026, 19:58

Часовой пояс: UTC + 3 часа [ Летнее время ]



Начать новую тему Ответить на тему  [ Сообщений: 78 ]  На страницу Пред.  1, 2, 3, 4, 5, 6 ... 8  След.
Автор Сообщение
 Заголовок сообщения: Re: 087-ATtiny2313 SD Card Talking Device.
СообщениеДобавлено: 31 янв 2013, 17:51 
Не в сети
Аватара пользователя

Зарегистрирован: 29 май 2011, 17:59
Сообщения: 3769
Откуда: Россия


Вернуться к началу
 Профиль Отправить личное сообщение  
Ответить с цитатой  
 Заголовок сообщения: Re: 087-ATtiny2313 SD Card Talking Device.
СообщениеДобавлено: 01 май 2013, 21:01 


Вернуться к началу
  
Ответить с цитатой  
 Заголовок сообщения: Re: 087-ATtiny2313 SD Card Talking Device.
СообщениеДобавлено: 22 фев 2014, 19:23 
Не в сети
Аватара пользователя

Зарегистрирован: 19 дек 2013, 18:39
Сообщения: 5
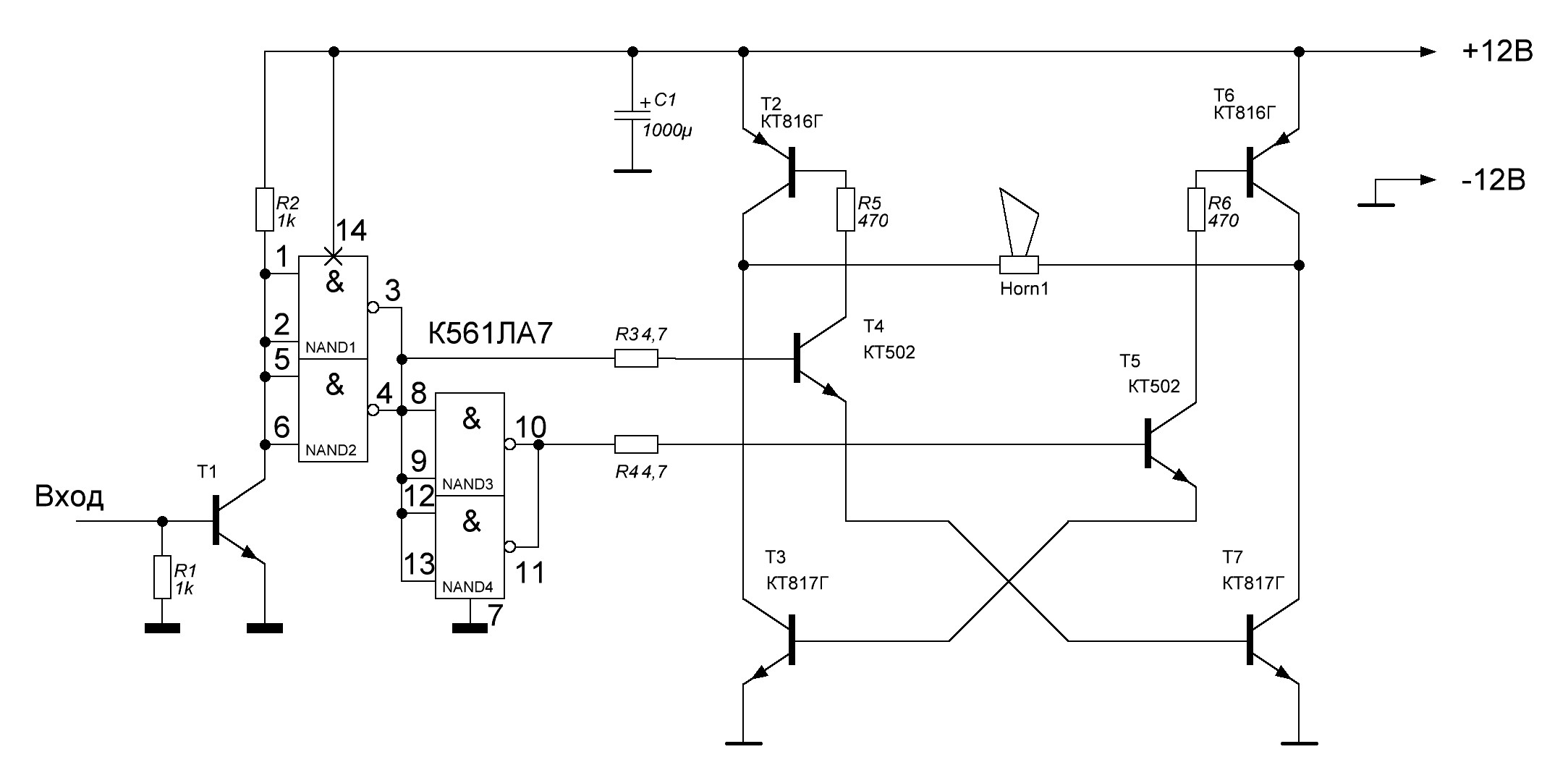
Я тут на днях зацепил осциллограф на выход тиньи, увидел прямоугольные импульсы амплитудой 3,3В. В голове возникла идея, а что если срастить этот модуль с мостовым усилителем от автосигнализации, работающий в ключевом режиме. Вот что у меня получилось:
sh.jpg
sh.jpg [ 141.39 КБ | Просмотров: 23999 ]

На транзисторе КТ972 собран преобразователь уровня с 3,3 на 12В. На логике получаем противофазный сигнал и далее сам усилитель.


Вернуться к началу
 Профиль Отправить личное сообщение  
Ответить с цитатой  
 Заголовок сообщения: Re: 087-ATtiny2313 SD Card Talking Device.
СообщениеДобавлено: 23 фев 2014, 20:07 
Не в сети
Администратор
Аватара пользователя

Зарегистрирован: 15 май 2011, 23:00
Сообщения: 1904
Здорово получилось!

В режиме паузы (когда не играет никакой трек) посторонний шум слышен?


Вернуться к началу
 Профиль Отправить личное сообщение  
Ответить с цитатой  
 Заголовок сообщения: Re: 087-ATtiny2313 SD Card Talking Device.
СообщениеДобавлено: 23 фев 2014, 22:08 
Не в сети
Аватара пользователя

Зарегистрирован: 19 дек 2013, 18:39
Сообщения: 5
нет, не слышно. Во время паузы я долго осциллографом изучал форму сигнала, поэтому говорю, шума я не услыхал. Но понял, что по питанию необходим хороший электролит, что бы везде был хороший прямоугольник! А так же закоротил перемычкой конденсатор на выходе микропроцессора, так как он вносил колебания во время нарастания импульса на бо'льшей частоте (3-4 колебания перед прямоугольником). Без него чёткий прямоугольник.
Но всё равно я дособираю каскад включения усилителя с реле, так как предполагается длительная работа устройства в режиме ожидания).


Вернуться к началу
 Профиль Отправить личное сообщение  
Ответить с цитатой  
 Заголовок сообщения: Re: 087-ATtiny2313 SD Card Talking Device.
СообщениеДобавлено: 23 фев 2014, 23:27 
Не в сети
Администратор
Аватара пользователя

Зарегистрирован: 15 май 2011, 23:00
Сообщения: 1904
Да, усилитель придется выключать, так как будет кушать много тока в режиме паузы.


Вернуться к началу
 Профиль Отправить личное сообщение  
Ответить с цитатой  
 Заголовок сообщения: Re: 087-ATtiny2313 SD Card Talking Device.
СообщениеДобавлено: 21 май 2014, 08:09 


Вернуться к началу
  
Ответить с цитатой  
 Заголовок сообщения: Re: 087-ATtiny2313 SD Card Talking Device.
СообщениеДобавлено: 21 май 2014, 10:01 
Не в сети

Зарегистрирован: 21 май 2014, 09:55
Сообщения: 1


Вернуться к началу
 Профиль Отправить личное сообщение  
Ответить с цитатой  
 Заголовок сообщения: Re: 087-ATtiny2313 SD Card Talking Device.
СообщениеДобавлено: 23 май 2014, 10:43 
Не в сети
Аватара пользователя

Зарегистрирован: 12 янв 2014, 16:16
Сообщения: 82
огромная просьба сделать, что бы до нажатия клавиши, и после проигрывания мелодии контроллер засыпал, и просыпался раз в секунду, проверял кнопку и если не нажата, то засыпал.

нужно для игрушки на батарейках сделать.


Вернуться к началу
 Профиль Отправить личное сообщение  
Ответить с цитатой  
 Заголовок сообщения: Re: 087-ATtiny2313 SD Card Talking Device.
СообщениеДобавлено: 25 сен 2014, 23:16 
Не в сети

Зарегистрирован: 25 май 2014, 00:26
Сообщения: 7
Вот добавил к проекту для увеличении фрагментов по нажатию соответствующей кнопки.


Вложения:
СИМУЛ.pdf [39.21 КБ]
Скачиваний: 1605
Вернуться к началу
 Профиль Отправить личное сообщение  
Ответить с цитатой  
Показать сообщения за:  Поле сортировки  
Начать новую тему Ответить на тему  [ Сообщений: 78 ]  На страницу Пред.  1, 2, 3, 4, 5, 6 ... 8  След.

Часовой пояс: UTC + 3 часа [ Летнее время ]


Кто сейчас на конференции

Сейчас этот форум просматривают: нет зарегистрированных пользователей и гости: 6


Вы не можете начинать темы
Вы можете отвечать на сообщения
Вы не можете редактировать свои сообщения
Вы не можете удалять свои сообщения
Вы не можете добавлять вложения

Найти:
Перейти:  
cron
Powered by phpBB © 2000, 2002, 2005, 2007 phpBB Group
Русская поддержка phpBB