http://www.getchip.net/posts/056-usb-pr ... nt-page-5/ оригинальная статья
И так начну:
С электроникой я давно дружу, но с микроконтроллерами столкнулся недавно, мне понравились устройства на них и прочее. Дело стало за программатором. И один человек мне показал эту статью, у меня как раз было уже готовое устройство на Тини2313 но прошить мне было нечем я собрал программатор Громова и дело сдвинулось. Этот знакомый дал мне 3 уже напечатанные схемы. Я собирал сразу 2:
1н себе, а второй этому знакомому.
Первый заработал сразу, а второй отказался, но проблема была найдена быстро - перетравлена дорожка.
Схема очень нереально проста, но всё же люди сталкиваются с разными проблемами и валят эти проблемы на то что автор где то допустил ошибку и т п.
Так вот хочу показать, что этот программатор полностью работоспособный.
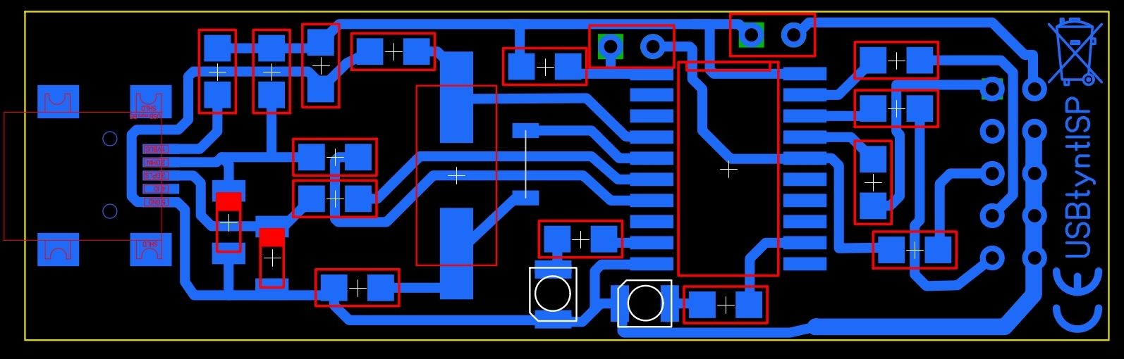
Плату я вытравил, есть небольшие грехи, но всё поправил:
Дальше собираю схему:
Так как на работе у меня стоит очень древний комп то USB у меня нет, а на новых компах ограниченная учётная запись, хоть мы её и взломали, но SinaProg вылетает с ошибкой, поэтому приходится пользоваться COM Громова. Схему я взял у DI HALTa вот она:
Дальше подключаем наш USBTiny к COM Громова:
Дальше к компу:
Запускаем ЮниПроф:
Контроллер определился, и прошиваем МК:
И выставляем Fuse:
Подключаемся к USB порту:
Установка из указанного места
Драйвер установлен:
Нажимаем готово и пробуем программатор в работе.
Подключаемся:
Запускаем SinaProg 1.5.5.10 взятый с этого сайта
Выставляем параметры и жмём Search
Всё работает, всё хорошо, далее прошиваем устройство:
Далее фьзы:
И всё, всё готово и работает.
Если вы сочтёте, что это ненужная статья, то можете её удалить, так как она практически такая как и оригинальная.
НУ вот как тот оно и получилось

Так а сейчас я его перешью на UART to USB и буду дальше мучать Atmega fusebit doctor