Перейти к блогу GetChip.net - блог        JilTE[1] - в разработке     Модификации устройств - модификации

 
Текущее время: 22 апр 2026, 19:01

Часовой пояс: UTC + 3 часа [ Летнее время ]



Начать новую тему Ответить на тему  [ Сообщений: 5 ] 
Автор Сообщение
 Заголовок сообщения: Противоположность ULN2003
СообщениеДобавлено: 17 апр 2013, 16:50 
Не в сети

Зарегистрирован: 28 авг 2012, 17:21
Сообщения: 10
Добрый день.
Нужно рулить 12 7-сегментными индикаторами с помощью микроконтроллера. Сегменты достаточно большие и "силушки" микроконтроллера явно не хватает на них (МК греется, сегменты светят тускло).
Общие катоды, как вариант, буду притягивать к земле с помощью ULN2003. А вот чем притянуть к V+ аноды - ума не приложу. Никак не могу найти аналог с pnp-ключами.
Делать на транзисторах - вариант плохой, ибо паять будут неквалифицированные работники и они повесятся с 7-ю SMD-пылинками на каждой плате.

Help! Спасибо. )


Вернуться к началу
 Профиль Отправить личное сообщение  
Ответить с цитатой  
 Заголовок сообщения: Re: Противоположность ULN2003
СообщениеДобавлено: 17 апр 2013, 17:19 
Не в сети

Зарегистрирован: 28 авг 2012, 17:21
Сообщения: 10
Может быть подойдёт триггер Шмитта?..


Вернуться к началу
 Профиль Отправить личное сообщение  
Ответить с цитатой  
 Заголовок сообщения: Re: Противоположность ULN2003
СообщениеДобавлено: 17 апр 2013, 21:32 
Не в сети
Аватара пользователя

Зарегистрирован: 13 янв 2013, 03:35
Сообщения: 161
Как вариант, если найдете у себя:
http://www.megachip.ru/item.php?item_id=135524 (единственную с ценой нашел :) )

А вообще какие у Вас индикаторы ? И какой "мозг" схемы ?
Если Вы все индикаторы через атмегу (к примеру), то у нее по инструкциям не более 100-200мА на вход питания или земли. Потому и грелась, что много. Индикатора на 2-3 хватило бы сил :)
Раз общий катод, то на аноды может быть и не требуется (см.вопрос1) силового ключа.
В этом случае я бы опять порекомендовал глянуть на 74hc595 - для всех 12 штук (по 1 на индикатор), Вам потребуется всего 4 линии данных. Если взять еще 2, то на весь индикатор уйдет 14 этих, 2 uln, и всего 4! линии данных

Или же вот такое от TI: http://www.elec.ru/market/TPIC6A595DWR-14940530320.html
Описание - http://www.ti.com/product/tpic6a595#description
Примерно как 74hc595, но до 350мА на вход/выход (3 состояния вывода)

_________________
Оно и не что-либо как и не как-либо что. А что касательно относительно - то безусловно. Оно и не надо было бы, но доведись такое дело - вот я вам и пожалуйста. Я все.

PS: используйте вышеприведенную информацию на свой страх и риск..


Вернуться к началу
 Профиль Отправить личное сообщение  
Ответить с цитатой  
 Заголовок сообщения: Re: Противоположность ULN2003
СообщениеДобавлено: 18 апр 2013, 09:36 
Не в сети

Зарегистрирован: 28 авг 2012, 17:21
Сообщения: 10
Спасибо.

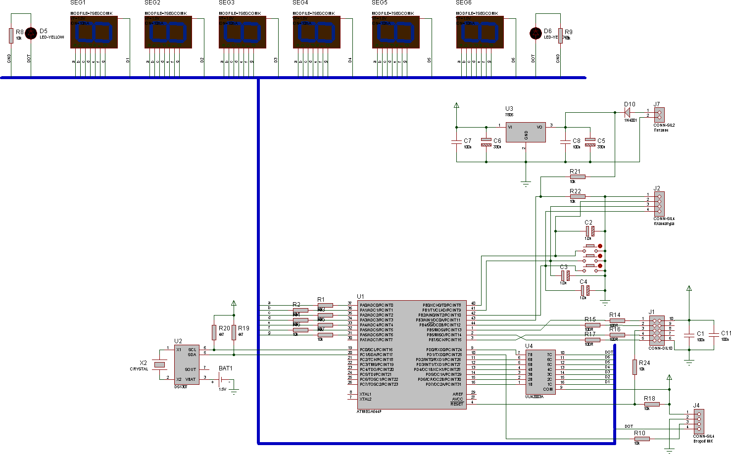
В качестве основного контроллера выступает ATMega644 в SMD исполнении. В качестве второго контроллера выступает AtMega48 (тоже в SMD).
Индикация - динамическая (т.е. каждый из контроллеров "зажигает" в один момент времени только 1 сегмент.) Яркость недостаточная. Правда, для перестраховки я всё же включал токоограничительные резисторы (27Ом, в теории, I~=0.18A на каждый из сегментов, чего должно хватать за глаза.).

Предложенные варианты стоят как самолёт, хочется чего-то более бюджетного. За эти же деньги можно Мегу купить ведь. )

На данном сайте есть проект с использованием статической индикации на сдвиговых регистрах. http://www.getchip.net/posts/049-drajjv ... ya-stroka/
Минусом является то, что я не смог сделать достаточно простую плату - приходится не мало перемычек тянуть. Но всё удовольствие ок. 10р за штуку зато. Заказывать детали буду в Платане.

Для интереса прилагаю схему устройства (плата с основным контроллером и 6-ю индикаторами).


Вложения:
mainboard-sh.png
mainboard-sh.png [ 13.08 КБ | Просмотров: 24840 ]
Вернуться к началу
 Профиль Отправить личное сообщение  
Ответить с цитатой  
 Заголовок сообщения: Re: Противоположность ULN2003
СообщениеДобавлено: 18 апр 2013, 17:06 
Не в сети
Аватара пользователя

Зарегистрирован: 09 сен 2011, 06:43
Сообщения: 294


Вернуться к началу
 Профиль Отправить личное сообщение  
Ответить с цитатой  
Показать сообщения за:  Поле сортировки  
Начать новую тему Ответить на тему  [ Сообщений: 5 ] 

Часовой пояс: UTC + 3 часа [ Летнее время ]


Кто сейчас на конференции

Сейчас этот форум просматривают: нет зарегистрированных пользователей и гости: 1


Вы можете начинать темы
Вы можете отвечать на сообщения
Вы не можете редактировать свои сообщения
Вы не можете удалять свои сообщения
Вы не можете добавлять вложения

Найти:
Перейти:  
cron
Powered by phpBB © 2000, 2002, 2005, 2007 phpBB Group
Русская поддержка phpBB