| Автор |
Сообщение |
Форум: Обсуждение готовых устройств блога www.GetChip.net Тема: 093-12-ти канальная супер гирлянда на ATtiny2313. |
| Pavlos |
|
Добавлено: 15 янв 2016, 12:35
|
|
Ответы: 357 Просмотры: 667618
|
|
 |
Форум: Обсуждение готовых устройств блога www.GetChip.net Тема: 093-12-ти канальная супер гирлянда на ATtiny2313. |
| Pavlos |
|
Добавлено: 15 янв 2016, 18:23
|
|
Ответы: 357 Просмотры: 667618
|
Вот печатка !
093-12_Chan_Trans.zip [28.77 КБ]
Скачиваний: 989
Только что пробовал гирлянду (втыкал и вытыкал из розетки) и в какой то момент заработала правильно, но всего один раз. Из чего можно сделать вывод, наверно дело в напряжении. Какие могут быть решения проблемы? А вот и фотка.

01.jpg [ 457.76 КБ | Просмотров: 15211 ]
|
|
 |
Форум: Обсуждение готовых устройств блога www.GetChip.net Тема: 093-12-ти канальная супер гирлянда на ATtiny2313. |
| Pavlos |
|
Добавлено: 15 янв 2016, 20:24
|
|
Ответы: 357 Просмотры: 667618
|
| Спасибо за быстрый ответ. Лед который не горел я поменял. Проверил несколько прошивок, результат тот же. Такое ощущение что пропускает тики синхронизации, как ты и предупредил. Наверно из за снятия сигнала после диодного моста. Может взять его до моста? |
|
 |
Форум: Обсуждение готовых устройств блога www.GetChip.net Тема: 093-12-ти канальная супер гирлянда на ATtiny2313. |
| Pavlos |
|
Добавлено: 15 янв 2016, 22:26
|
|
Ответы: 357 Просмотры: 667618
|
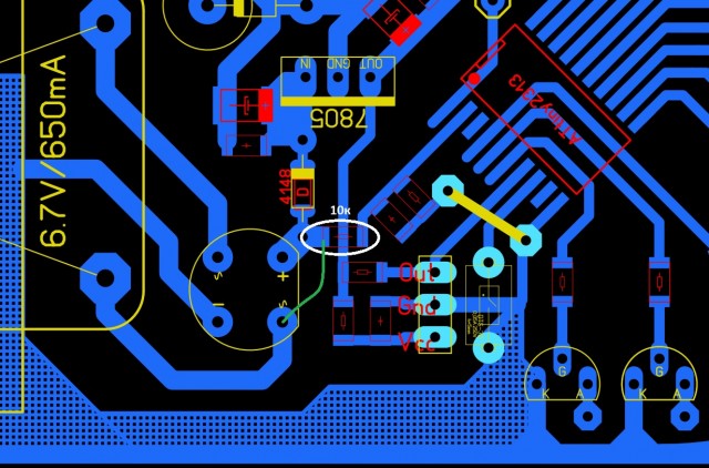
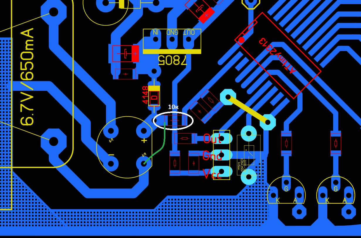
Здесь у меня делитель 10К и 10К на землю. Если взять как показанно зелённым с переменного на сопротивление можно оставить 10К?

001.JPG [ 331.45 КБ | Просмотров: 19857 ]
|
|
 |
Форум: Обсуждение готовых устройств блога www.GetChip.net Тема: 093-12-ти канальная супер гирлянда на ATtiny2313. |
| Pavlos |
|
Добавлено: 16 янв 2016, 18:26
|
|
Ответы: 357 Просмотры: 667618
|
Спасибо! На днях попробую и отпишусь. А на счёт осцилографа, ни когда не было и не умею им работать. Так что буду как обычно методом научного тЫка!  |
|
 |
Форум: Обсуждение готовых устройств блога www.GetChip.net Тема: 093-12-ти канальная супер гирлянда на ATtiny2313. |
| Pavlos |
|
Добавлено: 21 янв 2016, 11:22
|
|
Ответы: 357 Просмотры: 667618
|
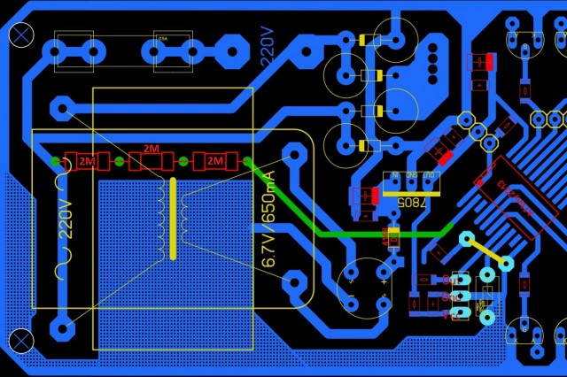
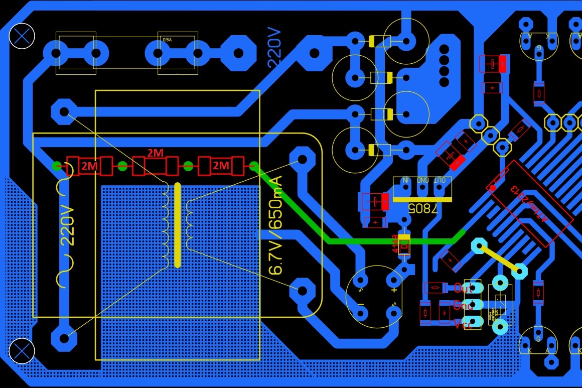
После нескольких попыток подобрать конденсатор и делитель всё-таки сделал как ты сказал (взял от 220 через 6 Мом синхроимпульс).

003.JPG [ 378.8 КБ | Просмотров: 19770 ]
Вроде работает как надо, но всё же кое где проскакивают непонятные переключения. На 2ой минуте можно заметить. |
|
 |
| Поле сортировки: |