Перейти к блогу GetChip.net - блог        JilTE[1] - в разработке     Модификации устройств - модификации

 
Текущее время: 27 янв 2026, 23:14

Часовой пояс: UTC + 3 часа [ Летнее время ]



Начать новую тему Ответить на тему  [ Сообщений: 65 ]  На страницу 1, 2, 3, 4, 5 ... 7  След.
Автор Сообщение
 Заголовок сообщения: 4ре кнопки в один провод
СообщениеДобавлено: 18 апр 2014, 10:17 
Не в сети

Зарегистрирован: 18 апр 2014, 10:09
Сообщения: 13
Добрый день. Нужно написать прошивку. Техническое задание в рисунке. По рисунку, часть что слева "А" уже есть что справа "В" надо сделать, блоки соединяются одним сигнальным проводом, длинной около 3м., и имеют общую массу. Номиналы резисторов возле кнопок не критичны можно изменять.
схема: Комментарий к файлу: схема
техЗ2.JPG
техЗ2.JPG [ 171.1 КБ | Просмотров: 23235 ]

Спасибо.


Последний раз редактировалось rubin2101 08 май 2014, 16:42, всего редактировалось 1 раз.

Вернуться к началу
 Профиль Отправить личное сообщение  
Ответить с цитатой  
 Заголовок сообщения: Re: Нужна прошивка
СообщениеДобавлено: 18 апр 2014, 14:19 
Не в сети
Администратор
Аватара пользователя

Зарегистрирован: 15 май 2011, 23:00
Сообщения: 1904
Трудно будет при питании 0 - +5В получить отрицательное напряжение. это какойто преобразователь нужно на каналах ставить... или я что-то не правильно понял?


Вернуться к началу
 Профиль Отправить личное сообщение  
Ответить с цитатой  
 Заголовок сообщения: Re: Нужна прошивка
СообщениеДобавлено: 18 апр 2014, 23:28 
Не в сети

Зарегистрирован: 11 дек 2013, 21:19
Сообщения: 23
может логический 0 ?


Вернуться к началу
 Профиль Отправить личное сообщение  
Ответить с цитатой  
 Заголовок сообщения: Re: Нужна прошивка
СообщениеДобавлено: 19 апр 2014, 17:59 
Не в сети
Аватара пользователя

Зарегистрирован: 29 май 2011, 17:59
Сообщения: 3769
Откуда: Россия


Вложения:
2.png
2.png [ 14.69 КБ | Просмотров: 23194 ]


Последний раз редактировалось SVN 08 май 2014, 18:01, всего редактировалось 1 раз.
Вернуться к началу
 Профиль Отправить личное сообщение  
Ответить с цитатой  
 Заголовок сообщения: Re: Нужна прошивка
СообщениеДобавлено: 27 апр 2014, 14:05 
Не в сети

Зарегистрирован: 06 янв 2014, 00:00
Сообщения: 64
Доброй день.Извините за вопрос.может не туда обращаюсь.Можно ли на базе второй схемы "сколотить" вот такое устройство:
1)Всего 3 канала. Работают как D-триггеры. т.е. нажал-вкл. ещё раз нажал-выкл.
2)Канал 1 работает как основной. т.е. при подаче питания на выходе лог.1 на остальных выходах лог.0.При нажатии кнопки "S1" на выходе лог.0 и так далее. При нажатии кнопки "S2" канал 1 отключается т.е. на выходе лог.0. При повторных нажатиях кнопки "S1" канал 1 работает как обычно.т.е. нажал-вкл. ещё раз нажал-выкл.Канал 3 -независимый. Нужно для освещения ванной. канал 1- подсветка зеркала.
канал 2- основное освещение.
канал 3-вентилятор.
Если сможете -сделайте пожалуйста.


Вернуться к началу
 Профиль Отправить личное сообщение  
Ответить с цитатой  
 Заголовок сообщения: Re: Нужна прошивка
СообщениеДобавлено: 27 апр 2014, 20:24 
Не в сети
Аватара пользователя

Зарегистрирован: 29 май 2011, 17:59
Сообщения: 3769
Откуда: Россия
Почему нельзя – можно. Но предыдущий товарищ так и не отписал о работоспособности в железе. :-)

Вот и не понял… давай подробней… нужно три выходных канала (Q1, Q2, Q3). При подаче питания на устройство, канал Q1 = 1. При нажатии S1, канал Q1 = 0, и так далее – это как? У каждого это по-разному. При нажатии S2, канал Q1 = 0, - то есть кнопка S1 и S2 отключает выход Q1? Про S3 и Q3 понятно – вкл/откл. А от чего управляется выход Q2?


Вернуться к началу
 Профиль Отправить личное сообщение  
Ответить с цитатой  
 Заголовок сообщения: Re: Нужна прошивка
СообщениеДобавлено: 27 апр 2014, 22:51 
Не в сети

Зарегистрирован: 06 янв 2014, 00:00
Сообщения: 64
Правильно.Q1. Q2. Q3. Канал Q1 управляется кнопкой S1. кнопкой S2 он только отключается.если .конечно включен. В реальности; если включена подсветка зеркала.а надо включить общий свет.то подсветка отключается и при нажатии S2 (это что бы не производить лишних манипуляций с кнопками) и при нажатии S1.Включить Q1 можно только кнопкой S1( и отключить тоже).Ну а каналы Q2 и Q3 управляются только своими кнопками. Вот примерно так.


Вернуться к началу
 Профиль Отправить личное сообщение  
Ответить с цитатой  
 Заголовок сообщения: Re: Нужна прошивка
СообщениеДобавлено: 27 апр 2014, 22:56 
Не в сети

Зарегистрирован: 06 янв 2014, 00:00
Сообщения: 64
Правильно.Q1. Q2. Q3. Канал Q1 управляется кнопкой S1. кнопкой S2 он только отключается.если .конечно включен. В реальности; если включена подсветка зеркала.а надо включить общий свет.то подсветка отключается и при нажатии S2 (это что бы не производить лишних манипуляций с кнопками) и при нажатии S1.Включить Q1 можно только кнопкой S1( и отключить тоже).Ну а каналы Q2 и Q3 управляются только своими кнопками соответсвенно S2 и S3 . Вот примерно так.


Вернуться к началу
 Профиль Отправить личное сообщение  
Ответить с цитатой  
 Заголовок сообщения: Re: Нужна прошивка
СообщениеДобавлено: 28 апр 2014, 17:24 
Не в сети
Аватара пользователя

Зарегистрирован: 29 май 2011, 17:59
Сообщения: 3769
Откуда: Россия
Теперь понял.

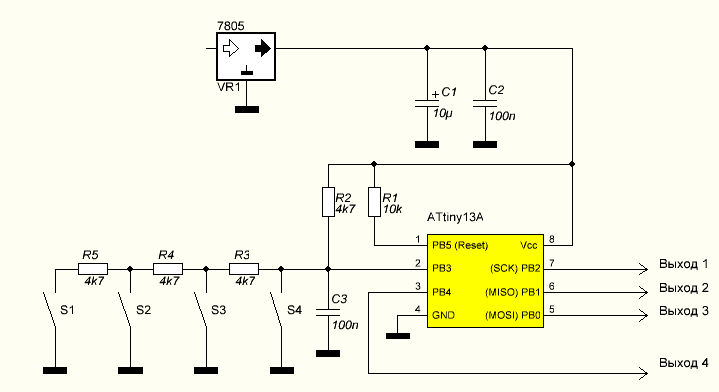
Вот, готово… пробуем и отписываем… расклад по схеме: используются кнопки S2, S3, S4. Которые соответствуют выходам – Выход 2, Выход 3 и Выход 4. Выход 1 и кнопка S1 - не используются. Соответственно R5 не ставится.
Выход 2 - подсветка зеркала.
Выход 3 - основное освещение.
Выход 4 - вентилятор.

Tiny13_V1a.hex [766 байт]
Скачиваний: 1609


Вернуться к началу
 Профиль Отправить личное сообщение  
Ответить с цитатой  
 Заголовок сообщения: Re: Нужна прошивка
СообщениеДобавлено: 28 апр 2014, 19:19 
Не в сети

Зарегистрирован: 06 янв 2014, 00:00
Сообщения: 64
ОГРОМНОЕ СПАСИБО.ЗАВТРА ВЕЧЕРОМ ОПРОБУЮ И СРАЗУ ОТПИШУСЬ. СЕГОДНЯ УСПЕЮ ТОЛЬКО ПОДГОТОВИТЬ ВСЁ. СПАСИБО ЕЩЁ РАЗ


Вернуться к началу
 Профиль Отправить личное сообщение  
Ответить с цитатой  
Показать сообщения за:  Поле сортировки  
Начать новую тему Ответить на тему  [ Сообщений: 65 ]  На страницу 1, 2, 3, 4, 5 ... 7  След.

Часовой пояс: UTC + 3 часа [ Летнее время ]


Кто сейчас на конференции

Сейчас этот форум просматривают: нет зарегистрированных пользователей и гости: 0


Вы можете начинать темы
Вы можете отвечать на сообщения
Вы не можете редактировать свои сообщения
Вы не можете удалять свои сообщения
Вы не можете добавлять вложения

Найти:
Перейти:  
cron
Powered by phpBB © 2000, 2002, 2005, 2007 phpBB Group
Русская поддержка phpBB