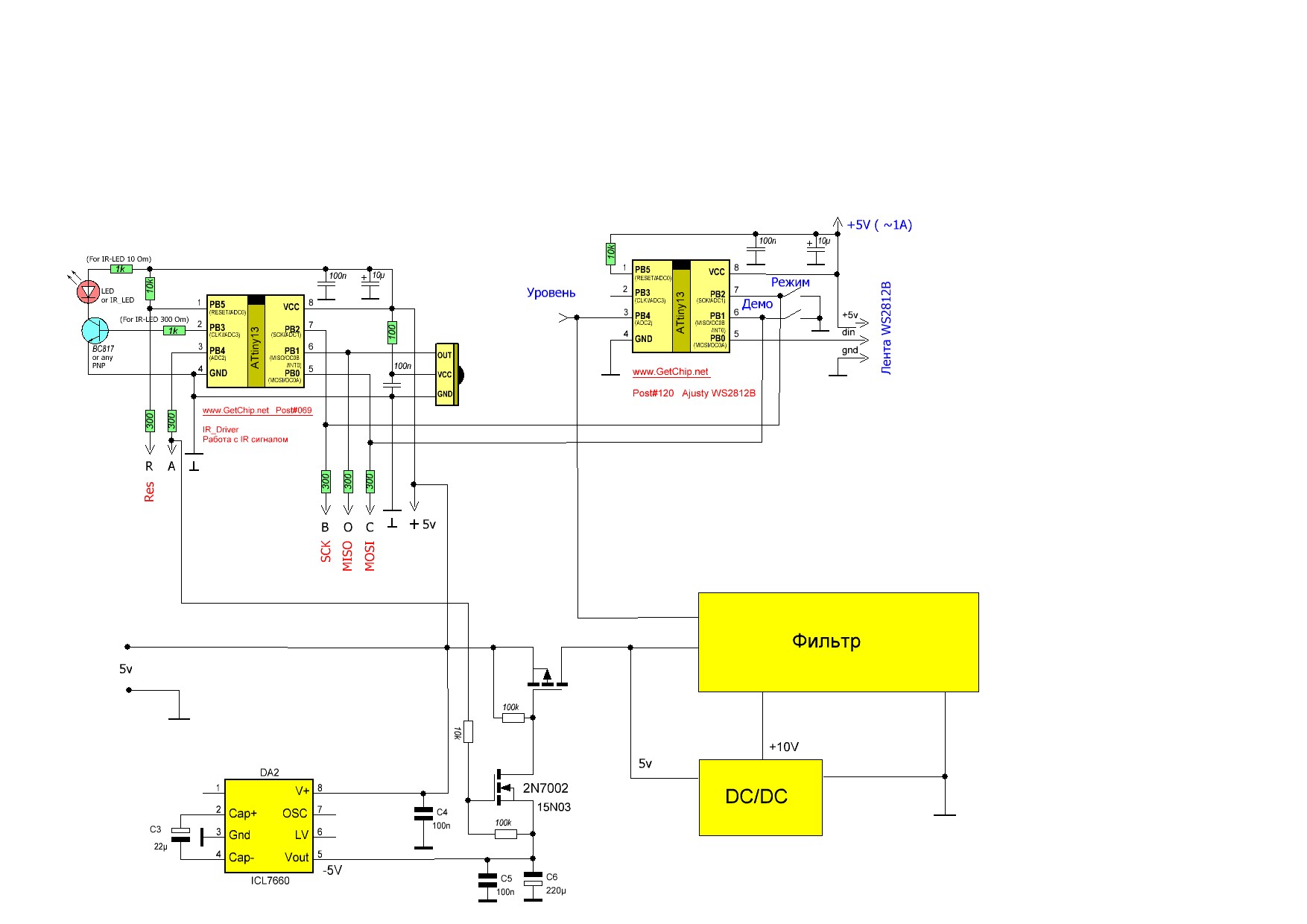
Не, не всё так ужасно. Преобразователи в своих поделках стал недавно использовать, но никаких проблем не было, даже при работе с мк. Правда они стояли на отдельной плате и запитывались по другому, а тут я решил помудрить, да ещё и с релюшкой

На питание да, каюсь, махнул рукой. Даже не думал, что связка преобр/реле так мк плющить будет. Ну, за-то научился ещё чему-то.
В общем проблема не в питании, БП (на данный момент) лабораторный на 2А. Сопротивление земли тоже наврятли большое, да и нагрузки то особой нет, что бы в момент включения на земле появилось достаточно напряжения для сбоя мк.
Я думаю, что дело в самой схеме, не надо так запускать преобразователь который при запуске гадит в шину питания, плюс к всему ещё и дребезг релюшки.
На данный момент на макетке всё работает. Решение проблемы очень простое - на вход преобразователя вешаем шунтирующий диод и запитываем отдельным транзистором. В принципе можно просто в параллель реле подключить.
На плате пока ещё не пробовал, но думаю, что будет работать.
Возможно всё-таки придётся вернуться к первоначальной идеи с мосфетами и развести отдельными землями.
Если можно ещё один вопрос. При включении моргает "индикаторный" светодиод. Должен ли он потом постоянно светиться или потухнуть? Дело в том, что на макетке светится постоянно, а на плате нет, но на пульт реагируют оба.