Перейти к блогу GetChip.net - блог        JilTE[1] - в разработке     Модификации устройств - модификации

 
Текущее время: 08 дек 2025, 06:51

Часовой пояс: UTC + 3 часа [ Летнее время ]



Начать новую тему Ответить на тему  [ Сообщений: 8 ] 
Автор Сообщение
 Заголовок сообщения: Лабораторный блок питания 30В, 5А.
СообщениеДобавлено: 19 сен 2012, 19:54 
Не в сети
Аватара пользователя

Зарегистрирован: 29 май 2011, 17:59
Сообщения: 3769
Откуда: Россия
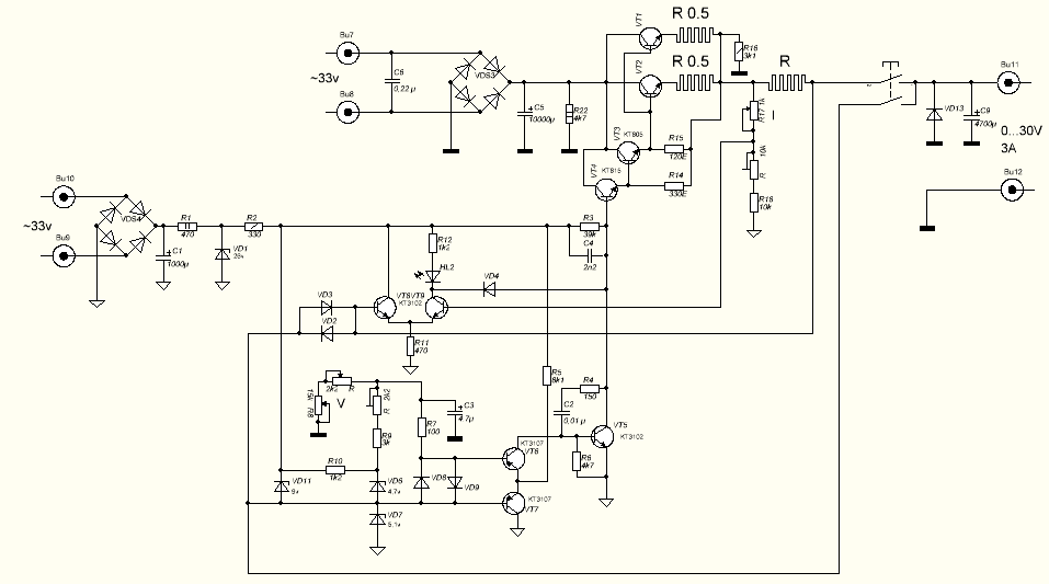
Как-то очень давно срисовывал схему с импортного лабораторного блока питания. Недавно обнаружил её и решил собрать себе БП. Предлагаю обсудить данный вариант БП. Силовой транзистор в «родной» схеме биполярный (точнее два 2N3055) и соответственно выходной ток (в оригинальном варианте) 2А. Планирую в своём варианте поставить MOSFET и увеличить ток примерно до 5 А.
Резисторами R26 устанавливается напряжение на выходе. Резистором R17 устанавливается защита по току. Светодиод HL1 загорается при режиме токовой стабилизации выставленной резистором R17.

Схема в архиве Splan7.0
Блок питания 30_3.zip [12.14 КБ]
Скачиваний: 1749


Вложения:
БП.png
БП.png [ 31.57 КБ | Просмотров: 20433 ]


Последний раз редактировалось SVN 10 янв 2014, 01:48, всего редактировалось 5 раз(а).
Вернуться к началу
 Профиль Отправить личное сообщение  
Ответить с цитатой  
 Заголовок сообщения: Re: Лабораторный блок питания 30В, 5А.
СообщениеДобавлено: 19 сен 2012, 21:56 
Не в сети
Аватара пользователя

Зарегистрирован: 29 май 2011, 17:59
Сообщения: 3769
Откуда: Россия
Забыл предупредить, резисторы R14 и R15 в оригинале с биполярными транзисторами включены не так как на схеме и имеют другие номиналы.
Уже приступил к сборке. Планируется два канала.


Вложения:
IMG_1527.JPG
IMG_1527.JPG [ 269.5 КБ | Просмотров: 22769 ]
IMG_1525.JPG
IMG_1525.JPG [ 380.75 КБ | Просмотров: 22769 ]
Вернуться к началу
 Профиль Отправить личное сообщение  
Ответить с цитатой  
 Заголовок сообщения: Re: Лабораторный блок питания 30В, 5А.
СообщениеДобавлено: 22 сен 2012, 19:05 
Не в сети
Аватара пользователя

Зарегистрирован: 29 май 2011, 17:59
Сообщения: 3769
Откуда: Россия
Обнаружил ошибку в схеме. Схему в первом посте исправил.


Вернуться к началу
 Профиль Отправить личное сообщение  
Ответить с цитатой  
 Заголовок сообщения: Re: Лабораторный блок питания 30В, 5А.
СообщениеДобавлено: 11 окт 2015, 18:32 
Какие использовались транзисторы VT1-VT2? на схеме нет маркировки.


Вернуться к началу
  
Ответить с цитатой  
 Заголовок сообщения: Re: Лабораторный блок питания 30В, 5А.
СообщениеДобавлено: 11 окт 2015, 21:59 
Не в сети
Аватара пользователя

Зарегистрирован: 29 май 2011, 17:59
Сообщения: 3769
Откуда: Россия
Любые, подходящие по току…


Вернуться к началу
 Профиль Отправить личное сообщение  
Ответить с цитатой  
 Заголовок сообщения: Re: Лабораторный блок питания 30В, 5А.
СообщениеДобавлено: 12 окт 2015, 02:08 
А предпочтительно какие Вы выбрали?


Вернуться к началу
  
Ответить с цитатой  
 Заголовок сообщения: Re: Лабораторный блок питания 30В, 5А.
СообщениеДобавлено: 12 окт 2015, 02:50 
Не в сети
Аватара пользователя

Зарегистрирован: 29 май 2011, 17:59
Сообщения: 3769
Откуда: Россия
У меня стоят 2N3055.


Вернуться к началу
 Профиль Отправить личное сообщение  
Ответить с цитатой  
 Заголовок сообщения: Re: Лабораторный блок питания 30В, 5А.
СообщениеДобавлено: 17 ноя 2015, 13:48 
Не в сети

Зарегистрирован: 17 ноя 2015, 13:41
Сообщения: 2
интересный экземпляр!


Вернуться к началу
 Профиль Отправить личное сообщение  
Ответить с цитатой  
Показать сообщения за:  Поле сортировки  
Начать новую тему Ответить на тему  [ Сообщений: 8 ] 

Часовой пояс: UTC + 3 часа [ Летнее время ]


Кто сейчас на конференции

Сейчас этот форум просматривают: нет зарегистрированных пользователей и гости: 8


Вы можете начинать темы
Вы можете отвечать на сообщения
Вы не можете редактировать свои сообщения
Вы не можете удалять свои сообщения
Вы не можете добавлять вложения

Найти:
Перейти:  
cron
Powered by phpBB © 2000, 2002, 2005, 2007 phpBB Group
Русская поддержка phpBB