Перейти к блогу GetChip.net - блог        JilTE[1] - в разработке     Модификации устройств - модификации

 
Текущее время: 28 янв 2026, 06:42

Часовой пояс: UTC + 3 часа [ Летнее время ]



Начать новую тему Ответить на тему  [ Сообщений: 4 ] 
Автор Сообщение
 Заголовок сообщения: Помогите схемой недорого БП
СообщениеДобавлено: 17 ноя 2015, 21:56 
Не в сети

Зарегистрирован: 17 ноя 2015, 21:53
Сообщения: 1
Помогите схемой недорогого БП на 12v 5000mA.


Вернуться к началу
 Профиль Отправить личное сообщение  
Ответить с цитатой  
 Заголовок сообщения: Re: Помогите схемой недорого БП
СообщениеДобавлено: 18 ноя 2015, 22:15 
Не в сети

Зарегистрирован: 14 мар 2013, 23:12
Сообщения: 34
Откуда: Пензенская губерния
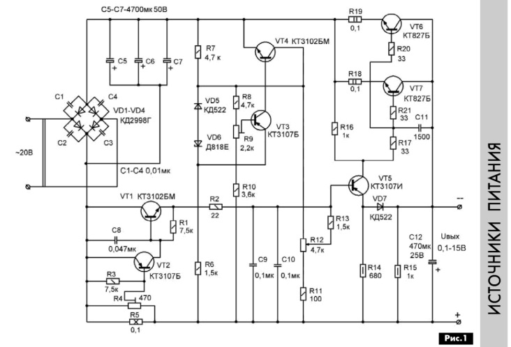
держи , ;) хороший вариант


Вложения:
Комментарий к файлу: Радиоаматор №6 2015
бп.jpg
бп.jpg [ 76.14 КБ | Просмотров: 18024 ]
Вернуться к началу
 Профиль Отправить личное сообщение  
Ответить с цитатой  
 Заголовок сообщения: Re: Помогите схемой недорого БП
СообщениеДобавлено: 19 ноя 2015, 00:09 
Не в сети

Зарегистрирован: 11 июл 2013, 22:36
Сообщения: 127


Вернуться к началу
 Профиль Отправить личное сообщение  
Ответить с цитатой  
 Заголовок сообщения: Re: Помогите схемой недорого БП
СообщениеДобавлено: 19 ноя 2015, 00:33 
Не в сети

Зарегистрирован: 06 дек 2012, 12:47
Сообщения: 79
Самое простое решение - БП от компьютера... :)

_________________
Нет в мире совершенства(с)Лис


Вернуться к началу
 Профиль Отправить личное сообщение  
Ответить с цитатой  
Показать сообщения за:  Поле сортировки  
Начать новую тему Ответить на тему  [ Сообщений: 4 ] 

Часовой пояс: UTC + 3 часа [ Летнее время ]


Кто сейчас на конференции

Сейчас этот форум просматривают: нет зарегистрированных пользователей и гости: 1


Вы можете начинать темы
Вы можете отвечать на сообщения
Вы не можете редактировать свои сообщения
Вы не можете удалять свои сообщения
Вы не можете добавлять вложения

Найти:
Перейти:  
Powered by phpBB © 2000, 2002, 2005, 2007 phpBB Group
Русская поддержка phpBB