| Автор |
Сообщение |
|
|
| |
Заголовок сообщения: |
Re: Делаем Альфаметр |
Цитата |
|
|
Теперь понял.
Теперь понял.
|
|
|
 |
Добавлено: 09 фев 2012, 00:49 |
|
|
 |
|
|
| |
Заголовок сообщения: |
Re: Делаем Альфаметр |
Цитата |
|
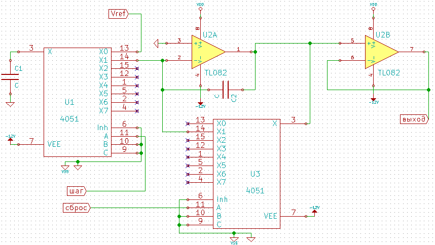
Схема простая. Интегратор на ОУ tl082. Средненький такой оу с полевиками на входе. Лавсановый кондёр между инвертирующим входом и выходом. Не инвертирующий вход на земле. Одно реле замыкает конденсатор интегратора для сброса в 0. Другое отключает вход от источника тока. (для калибровки собственного дрейфа интегратора) С ключами на полевиках не прокатило. Появляется паразитный ток. И интегратор плывёт то в + то в -. На обычной релеюшке вроде работает но всё равно заметно ( заряд увеличивается в 2 раза за 1 час) дрейфует в +. И есть эффект нестабильности каждый новый цикл интеграции разная скорость нарастания напряжения. Подозреваю что контакт в реле нестабильный. Источник тока литевая батарейка и резистор в 100Гигом. Вот и появилась крамольная мысль заюзать герконовое реле с позолоченными контактам. 2 зайца одним выстрелом. стабильный контакт. И малая утечка. Те это будут предельно осуществимые параметры. Дальше только оу в металле и стекле.(у меня есть) Смысл этого мероприятия. Получить линейно нарастающие напряжение. (Ну очень линейно  ) С высокой степенью линейности. Допустим оно стабильно увеличиваться на 0,01В в минуту. Мы снимаем характеристику АЦП по времени в получения нового кода. И можем точно определить высоту ступеньки АЦП. Через время. А потом получить нелинейности АЦП.
Схема простая. Интегратор на ОУ tl082. Средненький такой оу с полевиками на входе. Лавсановый кондёр между инвертирующим входом и выходом. Не инвертирующий вход на земле. Одно реле замыкает конденсатор интегратора для сброса в 0. Другое отключает вход от источника тока. (для калибровки собственного дрейфа интегратора) С ключами на полевиках не прокатило. Появляется паразитный ток. И интегратор плывёт то в + то в -. На обычной релеюшке вроде работает но всё равно заметно ( заряд увеличивается в 2 раза за 1 час) дрейфует в +. И есть эффект нестабильности каждый новый цикл интеграции разная скорость нарастания напряжения. Подозреваю что контакт в реле нестабильный. Источник тока литевая батарейка и резистор в 100Гигом. Вот и появилась крамольная мысль заюзать герконовое реле с позолоченными контактам. 2 зайца одним выстрелом. стабильный контакт. И малая утечка. Те это будут предельно осуществимые параметры. Дальше только оу в металле и стекле.(у меня есть)
Смысл этого мероприятия. Получить линейно нарастающие напряжение. (Ну очень линейно 8-) ) С высокой степенью линейности. Допустим оно стабильно увеличиваться на 0,01В в минуту. Мы снимаем характеристику АЦП по времени в получения нового кода. И можем точно определить высоту ступеньки АЦП. Через время. А потом получить нелинейности АЦП.
|
|
|
 |
Добавлено: 09 фев 2012, 00:25 |
|
|
 |
|
|
| |
Заголовок сообщения: |
Re: Делаем Альфаметр |
Цитата |
|
Чего-то я про реле не въехал  Как оно работает?
Чего-то я про реле не въехал :oops: Как оно работает?
|
|
|
 |
Добавлено: 08 фев 2012, 23:21 |
|
|
 |
|
|
| |
Заголовок сообщения: |
Re: Делаем Альфаметр |
Цитата |
|
Видны первые результаты экспериментов. По созданию генератора ПИЛЫ. При 10-60минутном периоде. Получаем хрень.  Интегратор сильно плывёт как в + так в -. Осталось последние средство реле. Подключил попробовал. Помогло. Но не сильно но эффект есть напряжение стоит стабильно по 1 часу. Те оно плывёт но не заметно. Не чем почуять не получилось. Попросил человека срезать "желтых" герконовых реле РЭВ-18 РЭВ-20. С ними результат должен быть намного лучше чем с простой РЭС-22. Пока опыты прекратил, буду ждать пока их вынесут. 
Видны первые результаты экспериментов. По созданию генератора ПИЛЫ. При 10-60минутном периоде. Получаем хрень. :shock: Интегратор сильно плывёт как в + так в -. Осталось последние средство реле. Подключил попробовал. Помогло. Но не сильно но эффект есть напряжение стоит стабильно по 1 часу. Те оно плывёт но не заметно. Не чем почуять не получилось. Попросил человека срезать "желтых" герконовых реле РЭВ-18 РЭВ-20. С ними результат должен быть намного лучше чем с простой РЭС-22. Пока опыты прекратил, буду ждать пока их вынесут. ;)
|
|
|
 |
Добавлено: 08 фев 2012, 18:27 |
|
|
 |
|
|
| |
Заголовок сообщения: |
Re: Делаем Альфаметр |
Цитата |
|
Хрень получилась.  Интегратор плывёт. Чуть время изменилось или там дунул на плату и при одинаковом количестве ступенек приходим к другому значению в конце шкалы. Подкинули такую идею. Формируется линейно изменяющиеся напряжение. с периодом. Ну например 30минут. И с высокой линейностью. И анализируется насколько равномерные коды выдаёт наш АЦП. Сразу видны искажения в работе АЦП. И не равномерность и диф нелинейность. Как объяснили сведущие люди "высоко линейный генератор пилы очень важный прибор для тестирования АЦП И других систем с дискретизацией по уровню" Теперь буду собирать. 
Хрень получилась. :cry: Интегратор плывёт. Чуть время изменилось или там дунул на плату и при одинаковом количестве ступенек приходим к другому значению в конце шкалы. Подкинули такую идею. Формируется линейно изменяющиеся напряжение. с периодом. Ну например 30минут. И с высокой линейностью. И анализируется насколько равномерные коды выдаёт наш АЦП. Сразу видны искажения в работе АЦП. И не равномерность и диф нелинейность. Как объяснили сведущие люди "высоко линейный генератор пилы очень важный прибор для тестирования АЦП И других систем с дискретизацией по уровню" Теперь буду собирать. :D
|
|
|
 |
Добавлено: 03 фев 2012, 22:40 |
|
|
 |
|
|
| |
Заголовок сообщения: |
Re: Делаем Альфаметр |
Цитата |
|
Долго думал попутно с решением проблемы "курица-яйцо" с усб программатором. Как-же мне сделать монотонный ЦАП. И вспомнил что есть такая штука как генератор ступенчато изменяющегося напряжения на базе интегратора. Работает оно так. На вход интегратора подаём импульсы. Эти импульсы на интеграторе складываются. И на выходе мы имеем ступенчато изменяющиеся напряжение с ФИКСИРОВАННОЙ  высотой ступеньке. Ну конечно же есть грабли. Это дрейф итератора. Но это проблему попытаемся решить схемотехнически. И математически. ИМХО это лучше чем решать вопрос о калибровке цап. Примерные наброски схемы для критики прилагаются.
| Вложения: |
Комментарий к файлу: Схема ЦАП

dac1.png [ 14.7 КБ | Просмотров: 11783 ]
|
Долго думал попутно с решением проблемы "курица-яйцо" с усб программатором. Как-же мне сделать монотонный ЦАП. И вспомнил что есть такая штука как генератор ступенчато изменяющегося напряжения на базе интегратора. Работает оно так. На вход интегратора подаём импульсы. Эти импульсы на интеграторе складываются. И на выходе мы имеем ступенчато изменяющиеся напряжение с ФИКСИРОВАННОЙ :lol: высотой ступеньке. Ну конечно же есть грабли. Это дрейф итератора. Но это проблему попытаемся решить схемотехнически. И математически. ИМХО это лучше чем решать вопрос о калибровке цап. Примерные наброски схемы для критики прилагаются.
|
|
|
 |
Добавлено: 16 янв 2012, 13:36 |
|
|
 |
|
|
| |
Заголовок сообщения: |
Re: Делаем Альфаметр |
Цитата |
|
|
Ну у мя есть твердотельный опорник. (надо его только найти в завалах) От процентного вольтметра. Щ***** что-то там. Смысл этих мучений это проверка ацп на монотонность. Можно подумать как эти проблемы обойти. В нашем случае если мы запитаем ЦАП и АЦП от одного ИОН мы уберем дрейф напряжения ИОН и его шумы. Температурную зависимость мы уберём условием эксперимента. Прогреем и будем держать при одинаковой температуре. Шумы убираются многоканальным усреднением. Возможно даже придётся шум добавить что-бы быстрее выйти к значению.
Проще к сожалению нельзя тк мне нужно промерить каждую точку шкалы ацп. Или тупо забить. Но хочется получить калибровачные таблицы для своего проекта что-бы народ потом этим пользовался. Если вдруг кому такое пригодится.
Ну у мя есть твердотельный опорник. (надо его только найти в завалах) От процентного вольтметра. Щ***** что-то там. Смысл этих мучений это проверка ацп на монотонность. Можно подумать как эти проблемы обойти. В нашем случае если мы запитаем ЦАП и АЦП от одного ИОН мы уберем дрейф напряжения ИОН и его шумы. Температурную зависимость мы уберём условием эксперимента. Прогреем и будем держать при одинаковой температуре. Шумы убираются многоканальным усреднением. Возможно даже придётся шум добавить что-бы быстрее выйти к значению.
Проще к сожалению нельзя тк мне нужно промерить каждую точку шкалы ацп. Или тупо забить. Но хочется получить калибровачные таблицы для своего проекта что-бы народ потом этим пользовался. Если вдруг кому такое пригодится.
|
|
|
 |
Добавлено: 11 янв 2012, 20:52 |
|
|
 |
|
|
| |
Заголовок сообщения: |
Re: Делаем Альфаметр |
Цитата |
|
Я вот думаю, а нельзя ли откалибровать как-то проще? Может есть возможность найти какой калибровочный вольтметр? У поверителей знакомых нет? Источник регулируемого напряжения собрать не проблема (или даже заюзать какой-то готовый) а напряжение контролировать по эталонному вольтметру. А то если собрать до кучи все источники нестабильности (разное питание, ОУ, ЦАП, посторонние шумы, температуру, давление ... цену помидоров в Африке...), по итогу, придется калибровать сам ЦАП... 
Я вот думаю, а нельзя ли откалибровать как-то проще? Может есть возможность найти какой калибровочный вольтметр? У поверителей знакомых нет? Источник регулируемого напряжения собрать не проблема (или даже заюзать какой-то готовый) а напряжение контролировать по эталонному вольтметру. А то если собрать до кучи все источники нестабильности (разное питание, ОУ, ЦАП, посторонние шумы, температуру, давление ... цену помидоров в Африке...), по итогу, придется калибровать сам ЦАП... :bumbed:
|
|
|
 |
Добавлено: 11 янв 2012, 20:22 |
|
|
 |
|
|
| |
Заголовок сообщения: |
Re: Делаем Альфаметр |
Цитата |
|
Ладно уговорили.  к594па1 Она с лазерной подгонкой и нормированным коэффициентом нелинейности. Но 2 источника питания и ОУ. Кстати тогда надо ОУ выбрать что-бы картинку не испортил. Думаю tl082 вполне подойдёт. АЦП у нас питается +5 -15 вольт . Те придётся делать источник +15 -15 от него же запитать ОУ . И источник +5 для цифровой части. Учитывая повышенные требования к стабильности думаю использовать следящий регулятор на +15 -15. Ведь для 2х полярных схема важно что-бы напряжения были точно равны.
Ладно уговорили. :-) к594па1 Она с лазерной подгонкой и нормированным коэффициентом нелинейности. Но 2 источника питания и ОУ. Кстати тогда надо ОУ выбрать что-бы картинку не испортил. Думаю tl082 вполне подойдёт. АЦП у нас питается +5 -15 вольт . Те придётся делать источник +15 -15 от него же запитать ОУ . И источник +5 для цифровой части. Учитывая повышенные требования к стабильности думаю использовать следящий регулятор на +15 -15. Ведь для 2х полярных схема важно что-бы напряжения были точно равны.
|
|
|
 |
Добавлено: 11 янв 2012, 17:43 |
|
|
 |
|
|
| |
Заголовок сообщения: |
Re: Делаем Альфаметр |
Цитата |
|
| Вложения: |
AD562.pdf [153.96 КБ]
Скачиваний: 1428
|
[quote="anatoliy"]к594па1 откладывается. Нашел 24 разрядный цап PCM1723. не сложнее космической ракеты судя по датасшиту. :D[/quote]Смущает то что она заточена под аудио... возможны нюансы. Может лучше заюзать к594па1? Судя по даташиту (аналог)[attachment=0]AD562.pdf[/attachment] довольно прикольная штука. А судя по его цене (я нашел за 1500 руб) должно быть что-то стоящее.
|
|
|
 |
Добавлено: 11 янв 2012, 16:32 |
|
|
 |